9月份大一新生能开学吗会延迟吗
大一新生一般开学时间是9月中旬左右,比往年略有延迟。眼下,高招录取工作正在有序进行,这也意味着开学日益临,你的假期余额还剩多少?小编整理了高校开学时间安排,一起来看看吧。

2020各大学新生开学时间
贵州大学
开学安排:2020-2021学年度秋冬学期正式上课时间为9月14日(星期一)。
2018级、2019级本科生和研究生报到注册时间为9月10日(星期四)、9月11日(星期五);9月14日(星期一)正式上课。
2020级本科新生报到注册时间为9月12日(星期六)、9月13日(星期日),9月14日至27日为新生入学教育、军训时间,9月28日(星期一)正式上课。
2020级研究生报到注册时间为9月11日(星期五),9月12日至20日为入学教育、军训时间,9月21日(星期一)正式上课。
贵州师范大学
根据校历安排,学校学生2020年暑假于7月12日开始放假,8月22、23日学生缴费及报到注册,8月24日正式上课。
贵州理工学院
2020级新生报到注册时间为9月12日,新生入学教育时间为9月13日。
安顺学院

六盘水师范学院
经学校同意,2019—2020学年第二学期结束时间延迟到2020年7月24日,暑假时间从2020年7月25日至9月8日,2020—2021学年第一学期从2020年9月9日开始。
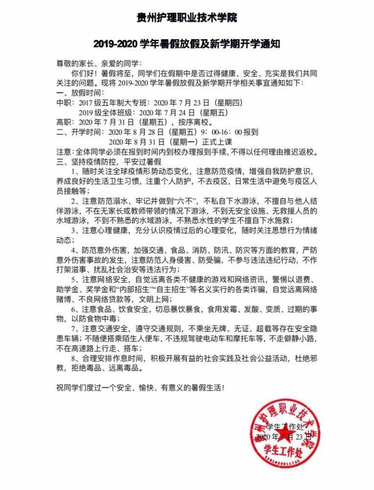
贵州护理职业技术学院

哈尔滨工业大学
1.学生7月27日(星期一)正式放假;在校学生9月7日(星期一)开学;9月14日(星期一)正式上课;在校生注册安排及新生报到安排另行通知。
2.教职工7月25日(星期六)、7月26日(星期日)上班,7月27日(星期一)正式放假;9月5日(星期六)、9月6日(星期日)上班。
南昌大学
新生报到时间为9月7日。秋季学期于9月21日(星期一)开始,老生9月21日正式上课,新生9月24日正式上课。
江西师范大学
暑假时间为7月17日到9月5日,9月6日报到注册。
江西财经大学
暑假时间为7月18日至9月4日,老生9月5日开始报到,本科新生9月12、13日注册报到。
江西农业大学
9月1日、2日老生开始报到注册。
华东交通大学
9月5日老生开始返校,新生报到、军训时间另行通知。
南昌航空大学
老生报到时间为8月29日、30日,新生报到时间为9月12日。
东华理工大学
老生9月5-6日报到注册,新生报到时间视情况而定。
赣南师范大学
9月5日老生报到,9月13日新生报到。
井冈山大学
老生9月14日开学(开始线上教学)返校时间另行通知,新生9月15日报到。
九江学院
老生8月29-30日报到注册,新生报到时间等待学校安排。
宜春学院
本科老生8月29-30日报到,本科新生9月12、13日报到。
深圳大学
深圳大学今年新生开学安排:2020级本科生(新生),入学报到:9月16日-17日(星期三至四);2020级研究生(新生),入学报到:9月16日(星期三) 。
河南部分高校

注:数据来源于各高校,因部分高校放假时间未定,本次统计为不完全统计,后续将持续更新。具体放假时间请以各学校具体通知为准。
华南理工大学
华南理工大学2020-2021学年第一学期开学时间为9月7日正式开学。
兰州交通大学
1.学生放假时间为7月20日(星期一)至8月27日(星期四),8月28日(星期五)至8月30日(星期日)报到注册,8月31日(星期一)正式上课。
2.教职工放假时间为7月21日(星期二)至8月26日(星期三),7月18日(星期六)至20日(星期一)连续三天上班。8月27日(星期四)起正常上班,各教学单位务必于8月28日(星期五)17:30前将教师报到情况分别报教务处与人事处。
湘潭大学
根据湘潭大学的校历显示,2020年6月29日至8月21日放暑假;2020年下学期8月24日开学。
山西工程技术学院
2020-2021学年第一学期从2020年8月31日开始,8月29日教职工报到,29日、30日学生报到,31日正式上课,2021年1月17日结束,共20周,19周考试。
内蒙古科技大学
内蒙古科技大学在校生2020年8月21日、22日到校注册,8月24日上课。2020级新生待招生录取工作结束后学校另行通知。
西安交通大学
根据西安交通大学的校历来看,暑假时间为7月11日-8月30日,正式上课时间为8月31日。
南京农业大学
学生放假时间自 7月 6日起至 8月 28 日止 。8月29日,参加补考、缓考的本科生,以及人文学院、外国语学院19级部分本科生(住宿地为浦口校区)返校;9月5日、6日其余本科生返校;9月7 日研究生返校。9月12日、13日本科生新生报到;9月16日、17日,研究生新生报到。
江西财经大学
全校本科生于 9 月 5 日至 6 日报到注册,9 月 7 日正式上课。本科新生 9 月 12、13 日报到,9 月 14 日至 16 日入学、专业教育,9 月 17 日至 30 日军训,10 月 9 日正式上课。2018、2019 级研究生 9 月 11 日报到注册,9 月 14 日正式上课。2020 级研究生新生 9 月 12、13 日报到,9 月 14 日入学教育并正式上课。
哈尔滨理工大学
1.学生2020年7月20日(星期一)至9月6日放假,9月7日(星期一)正式上课,学生返校时间等具体安排通知。
2.教职工2020年7月20日(星期一)至9月2日(星期三)放假。9月3日(星期四)正式上班,放假期间,有工作任务的单位根据实际情况自行安排串休。
东北农业大学
1.教职工: 7月13日(星期一)正式放假,8月24日(星期一)正式上班。
2.在校学生(不含2020级新生) : 7月11日(星期六)正式放假;预计8月31日(星期一)正式开学,具体返校时间等待学校通知,未接到通知前,学生不得返校。
3.2020级新生:报到时间另行通知。
广州现代信息工程职业技术学院
本科老生8月29-30日报到,本科新生9月12、13日报到。
开学时间:
2019级学生报到注册:2020年9月1日-9月2日
2019级学生上学期期末考试:2020年9月3日-9月4日
2019及学生正式上课:2020年9月7日
中山职业技术学院
本科老生8月29-30日报到,本科新生9月12、13日报到。
8月29日-30日2018、2019级学生返校报到、注册和发放教材。8月31日正式上课。
东莞职业技术学院
学生放假及报道注册安排:在校学生放假时间为2020年7月20日至9月4日,9月5至9月6日报到,9月7日正式上课。新生报到时间另行安排。
教职工放假及报到时间:放假时间:7月20日至9月3日。报到时间:9月4日。
深圳信息职业技术学院
本科老生8月29-30日报到,本科新生9月12、13日报到。
教职工、学生放假时间2020年7月13日-8月26日
学生上课时间2020年8月31日(星期一)
教职工、学生返校安排视疫情防控要求另行通知
广州康大职业技术学院

阳江职业技术学院
8月29日-30日,2018、2019级学生返校报到、注册和发放教材。8月31日正式上课。
湛江幼儿师范专科学校
近日,湛江幼师发布了最新的校历,通知表示,秋季返校时间为:9月5日、6日,2020级新生初定10月11日开学。
广东科贸职业学院
近日,广东科贸职业学院发布了调整后的校历,通知表示,老生秋季新学期注册:9月12日-9月13日,9月14日正式上课。
2020级新生报到时间为:10月17日-10月18日。
深圳职业技术学院
近日,深职发布了2020-2021学年的新校历,通知表示,老生秋季新学期报到时间:9月3日-9月4日,9月7日正式上课。2020级新生报到时间为:10月9日-10月10日(暂定)。
广州番禺职业技术学院
近日,广州番职发布了2020-2021学年的新校历,通知表示,学生注册时间为:9月5日-9月6日,9月7日正式上课,2020级新生报到注册时间暂定为10月10日。
广州华商职业学院
近日,广东华商职业学院公布了放假安排和开学安排,通知表示:2018级放假时间:7月20日-8月28日;2019级学生放假时间:7月20日-9月4日。
2018级学生返学报到时间:8月29日-8月30日,8月31日正式上课。2019级学生返学报到时间:9月5日-9月6日,9月7日正式上课。
广东岭南职业技术学院
近日,广东岭南职业技术学院公布了2020学生暑假通知,通知表示:学生暑假时间为7月24日-8月28日,8月29日-8月30日返校报到,8月31日正式上课。2020级新生报到时间为10月10日。
顺德职业技术学院
本科老生8月29-30日报到,本科新生9月12、13日报到。
暑假时间为2020年7月4日-8月30日,其中8月29、30日为学生返校注册报到时间;8月31日正式开始上课。
广东轻工职业技术学院
广东轻工职业技术学院发布了2020-2021学年的教学日历,通知表示,2018、2019级注册日期:2020年8月30日,2020级新生报到日期:2020年10月9日,新生军训时间:2020年10月17日-2020年10月30日(共14天)。
广州城建职业学院
本科老生8月29-30日报到,本科新生9月12、13日报到。
近日,城建发布了2020-2021学年的新校历,通知表示,暑假放假时间为:7月8日-9月11日,老生秋季新学期注册:9月12日-9月13日,9月14日正式上课。2020级新生报到时间为:10月10日。
广州华南商贸职业学院
7月11日-8月28日为暑假时间,天河校区2019级学生8月29-30日返校搬迁到白云校区后注册;白云校区2018、2019级学生8月29-30日报到注册;2020级新生10月10日-11日报到。
(备注:以上信息来源各高校官网,如有变化,以学校通知为准。)
新生开学必备物品
重要证件类
1、高校录取通知书(必须带!大学报道必定用到);高考准考证,成绩单,档案袋(包括考生个人档案,团员档案以及团员证);如果丢失的话,要抓紧时间去补办了。
2、身份证原件及户口本;必须提前准备好身份证正反面复印件,户口本监护人及本人复印件正反面,合计8张(一般学校附近也有复印店,但开学人数会很多,复印这些证件要排队,很费时间);
3、学校提供的银行卡、手机卡;学校在录取通知书的信封里都会给学生们附带一张银行卡,开学要缴纳的学费,最好事先打到这张卡上,到了大学就无需在缴费的窗口排队排蒙了,数现金数疯了!(身上带若干现金就行,以备不时之需,这样也可以避免被人偷了或不小心丢失)
照片类
大一新生要提前准备一寸照片(白底、蓝底、红底都可以)12张左右,两寸照片四张;虽然开学不是马上用得到,但照片这类东西在大学里用处还是比较多,日常学习常常要填各种表,提前准备好起码不用到了大学再到处去找拍照的地方,有备无患。



