艺术特长生
高校分数线
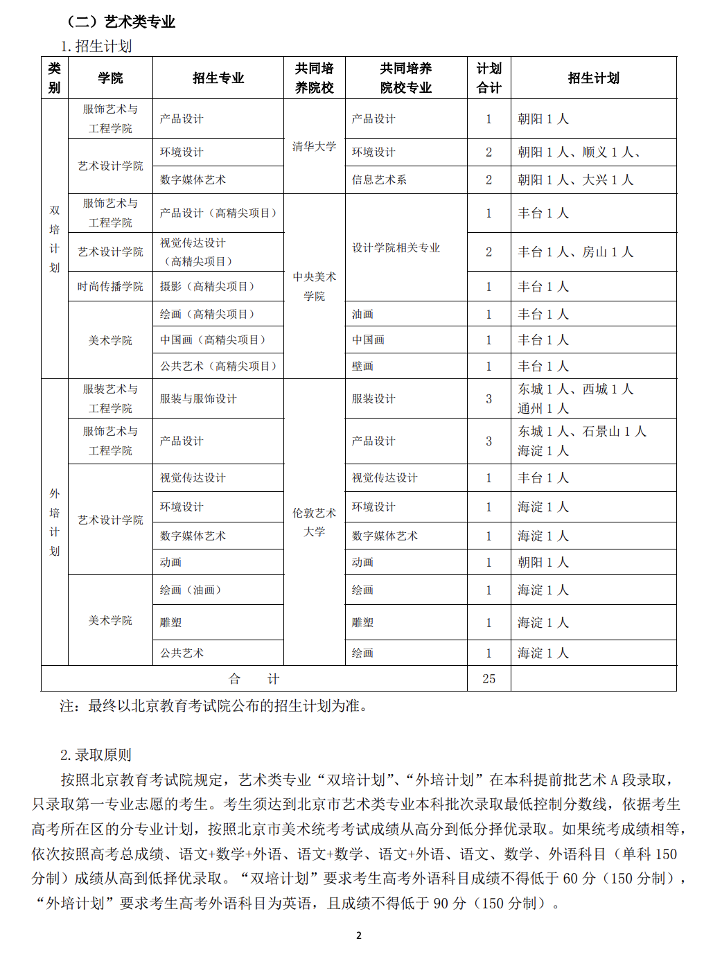
招生计划
招生简章
高职单招
自主招生
空军招飞
高水平运动员
保送生
招生专业
mksports -
>
>
北京高考
>
北京高校招生
>
北京招生简章
>
北京服装学院面向北京市招收双培外培计划招生简章发布
时间:
2021-06-15 23:25
招生简章
相关文章
2024北京政法职业学院招生章程
07-13
2024北京理工大学招生章程
07-13
2024北京协和医学院招生章程
07-11
2024北京艺术传媒职业学院招生章程
07-11
2024北京印刷学院招生章程
07-11
2024北京航空航天大学招生章程
07-11
2024北京交通运输职业学院招生章程
07-11
热门推荐
海军军医大学2021年招生简章 报考条件是什么
06-07
四川传媒学院2023艺术类专业招生简章
12-11
西藏警官高等专科学校2023年度招生简章
06-17
4
2023年空军招飞:高中招飞需要什么条件?
5
上海纽约大学综合评价招生简章2023年:面向全国本科高考生招生
6
河南师范大学2022年艺术类专业招生简章
7
北京交通大学中外合作办学招生简章
8
2024年新疆政法学院招生章程
9
南京信息工程大学中外合作办学招生简章
10
2024辽宁中医药大学研究生招生简章
最新文章
广东2025十大高职自主招生院校排名 哪些值得推荐
揭秘艺考 综合类大学推荐
湖南2025十大高职单招院校排名 哪些值得推荐
吉林2025艺术统考各类别考试时间安排 几月几号开考
湖北2025十大高职单招院校排名 哪些值得推荐
艺考与单招 你了解多少
河南2025十大高职单招院校排名 哪些值得推荐
艺考的魅力 让你未来无限可能
2025立冬是几月几日 具体什么时间立冬节气
山东2025十大高职单招与综合评价招生院校排名 哪些值得推荐
艺考就业方向 你不可不知的机会
米兰网web版
|
安博手机平台-安博(中国)
|
米兰官方网页版
|
星空在线
|
赢博平台
|
开云手机官方版在线入口
|
天行在线客服
|
雷火·竞技(中国区)电竞官网
|
安博手机网页版-安博(中国)官方
|