2021湖北高考本科分数线:物理类397分 历史类463分
时间:
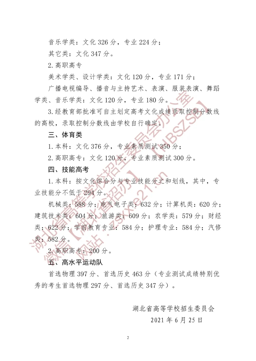
分数线
2021年湖北高考的各批次分数线已经公布了,其中,本科线首选物理397分,首选历史463分,下面是相关信息,赶快来看吧!

2021湖北高考分数线


2021湖北高考志愿填报时间
考生志愿采取网上填报的方式进行,分两次集中填报:
第一次网上集中填报志愿时间为:6月29日8:00至7月2日17:00,实行分段截止,其中:本科提前批志愿填报的截止时间为6月30日17:00;高职高专提前批、本科普通批、艺术本专科批、体育本专科批、技能高考本专科批志愿填报的截止时间为7月2日17:00。
第二次网上集中填报志愿的时间为:8月8日8:00至8月11日17:00,填报高职高专普通批志愿。
所有考生的各类志愿在省招办网上填报志愿系统填报。填报志愿的网址:http://zspt.hubzs.com.cn。



