湖北2021年高考艺术类本科录取分数线是多少
时间:
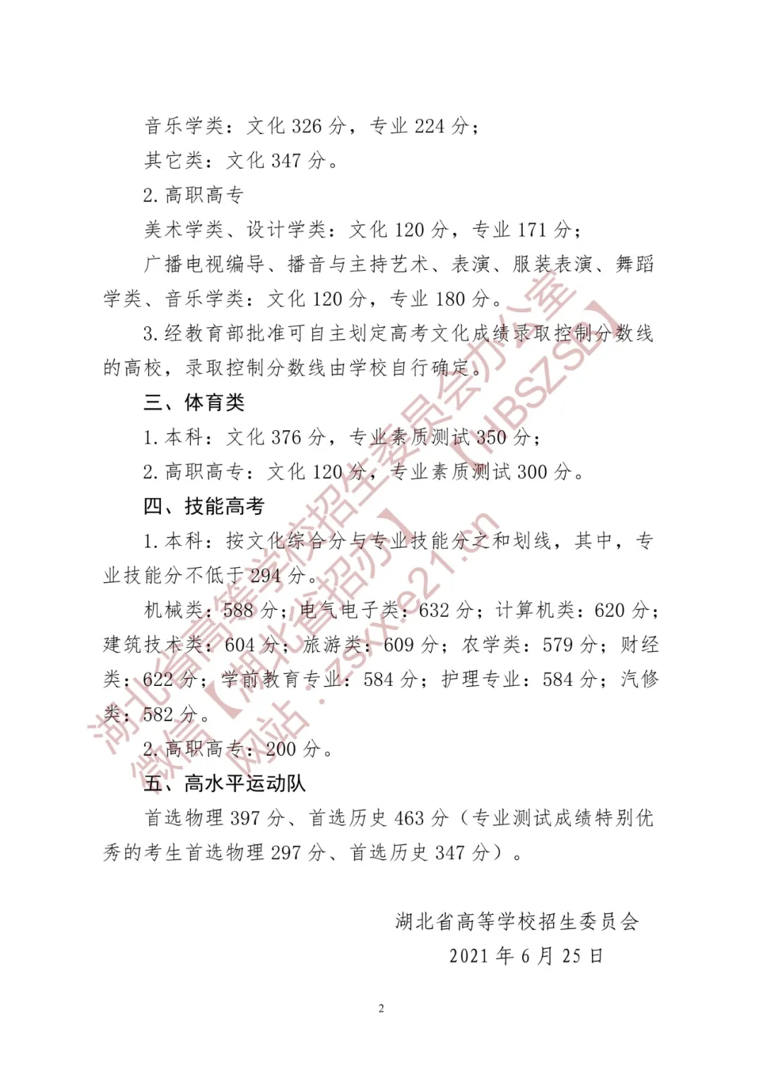
分数线
很多考生都在关注自己省份的录取控制分数线,2021年湖北省的录取分数线已经公布了,下面是相关信息,大家快来了解一下吧!

湖北2021年高考录取控制分数线


湖北高考志愿填报须知
每一批次的志愿填报或修改完成、检查无误后,一定要点击“保存并提交志愿表”按钮,将填报的志愿信息保存到网报系统。在填报的所有批次志愿都完成后,或离开计算机时,一定要选择“安全退出”,退出网上填报志愿系统,关闭填报志愿的浏览器页面,避免密码或志愿被他人修改。
需要特别提醒的是:考生每次退出网报系统时,一定要先点击页面右上角的“安全退出” 按钮,再关闭浏览器(或填报页面)。若直接关闭浏览器(或填报页面)、或长时间不做任何操作(一般为30分钟),考生帐号将被锁定,须等待15分钟才能再次登录。因此考生应规范操作,把握操作时限,避免减少不必要的麻烦。



