高中英语
高中语文
高中数学
高中历史
高中物理
高中化学
高中政治
高中理综
高中文综
高中地理
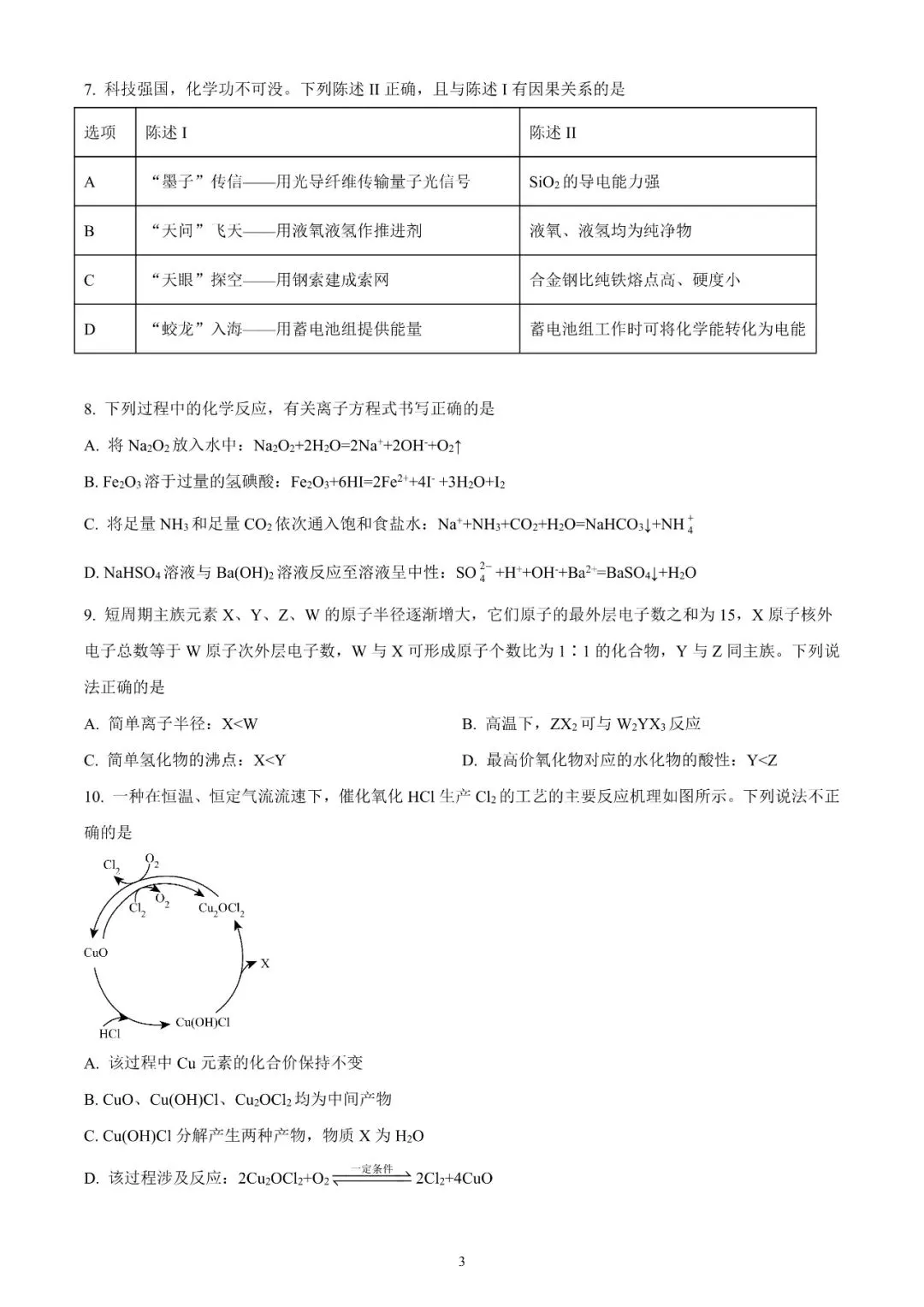
高中生物
mksports -
>
>
广东高考
>
广东高考复习
>
广东高中化学
>
广东省深圳市2022届高三下学期第二次调研考化学试题
时间:
2022-05-20 14:10
高中化学
广东省深圳市2022届高三下学期第二次调研考化学试题
相关文章
广东东莞2023-2024学年高二下学期7月期末化学试题及答案
07-24
广东佛山2023-2024学年高二下学期7月期末质检化学试题及答案
07-17
广州三校2023-2024学年高二下学期期末化学试题及答案
07-16
广东湛江2024年高二下学期7月期末化学试题及答案
07-10
广东揭阳2023-2024学年高二教学质量测试化学试题及答案
07-10
广东梅州2024年高二下学期7月期末化学试题及答案
07-08
广东茂名2024年高二下学期期末化学试题及答案
07-07
热门推荐
选科不选化学大学还要学吗 还能学吗
09-28
化学到了高二会很难吗 难度会变大吗
09-28
学好高中化学的方法和技巧 怎样提高化学成绩
09-11
4
高中化学知识点总结 化学怎么样快速提分
5
高中化学重要知识点归纳 化学怎样学好
6
化学选科重要吗 选化学好不好
7
怎样才能学好高中化学 有什么方法
8
怎么学高中化学 最快最有效的方法
9
高三化学怎么快速提分 有哪些窍门
10
高三化学复习中查缺补漏的技巧 如何复习
最新文章
广东2025十大高职自主招生院校排名 哪些值得推荐
揭秘艺考 综合类大学推荐
湖南2025十大高职单招院校排名 哪些值得推荐
吉林2025艺术统考各类别考试时间安排 几月几号开考
湖北2025十大高职单招院校排名 哪些值得推荐
艺考与单招 你了解多少
河南2025十大高职单招院校排名 哪些值得推荐
艺考的魅力 让你未来无限可能
2025立冬是几月几日 具体什么时间立冬节气
山东2025十大高职单招与综合评价招生院校排名 哪些值得推荐
艺考就业方向 你不可不知的机会
米兰网web版
|
安博手机平台-安博(中国)
|
米兰官方网页版
|
星空在线
|
赢博平台
|
开云手机官方版在线入口
|
天行在线客服
|
雷火·竞技(中国区)电竞官网
|
安博手机网页版-安博(中国)官方
|