2022年高考全国乙卷语文试卷真题与答案解析
目前,2022年高考全国乙卷语文试卷待高考试题公布后,本站会第一时间更新2022高考全国乙卷语文试卷,供广大考生及家长对照、估分、模拟使用。
2022年高考全国乙卷语文试卷真题
语文
注意事项:
1.答卷前,考生务必将自己的姓名、准考证号填写在答题卡上。
2、回答选择题时,选出每小题答案后,用铅笔把答题卡上对应题目的答案标号涂黑。如需改动,用橡皮擦干净后,再选涂其他答案标号。回答非选择题时,将答案写在答题卡上。写在本试卷上无效。
3.考试结束后,将本试卷和答题卡一并交回。
一、 现代文阅读(36分)
(一)论述类文本阅读(本题共3小题,9分)
阅读下面的文字,完成1~3题。
与西方叙事作品的定点透视不同,中国传统叙事作品往往采取流动的视角或复眼映视式的视角。
流动视角的所谓流动,就是叙事者带领读者与书中主要人物采取同一视角,实行“三体交融”:设身处地地进入叙事情境,主要人物变了,与之交融的叙事者和读者也随之改变视角。读《水浒传》的人可能有一个幻觉,你读宋江似乎变成宋江,读武松似乎变成武松,这便是视角上“三体交融”的效应。中国古代句式不时省略主语,更强化了这种效应。比如武松大闹快活林:武松一路喝过了十来处酒肆,远远看见一处林子。抢过林子背后,才见一个金刚大汉在槐下乘凉。武松自付这一定是蒋门神了。转到门前绿栏杆,才看见两把销金旗上写着“醉里乾坤大,壶中日月长”的对联。西方小说往往离开人物,从另一视角描写环境,细及它的细枝末节、历史沿革,以便给人物活动预先构建一个场景,如《巴黎圣母院》在描绘那座伟大的建筑时,就先用了数十页篇幅。而这里的视角则几乎寸步不离地随武松的行迹眼光游动,武松看不到的东西,读者也无从看到。游动视角不仅紧随人物眼光,也投射了人物性情一这只能是武松的眼光,他豪侠中不失精细,看清环境才动手;换作李逵恐怕就板斧一挥图个痛快了。
流动视角有时也采取圆形轨迹。《水浒传》中杨志、索超大名府比武,采取由外向内聚焦的圆形视角;梁山泊军队攻陷大名府,采取由内向外辐射的圆形视角。杨、索比武本身着墨不多,却写月台上梁中书看呆了;两边众军官喝彩不迭;阵面上军士们窃议,多年征战未见这等好汉厮杀;将台上李成、闻达不住声叫“好斗”;观战的诸色人物各具身份神态。金圣叹的眉评甚妙:“一段写满教场眼晴都在两人身上,却不知作者眼晴乃在满教场人身上也。作者眼睛在满教场人身上,遂使读者眼晴不觉在两人身上。”流动视角妙处在于:看客反成被看客,着墨不多自风流。
杨志比武的描写,是在单纯中求洒脱;大名府陷落的描写,千头万绪由何处者手?叙事者心灵手捷,一下子捉住了梁中书追然知丧天天的身影和眼 光,菜一翔而收扰千丝牙续,行文设有社果中书轻易脱险,而是在他递遍东南西北四门和三阅南门的过程中,由内往外地辐射出圆形的视角,把瞬同遍及满城的战火统一于一视角可以分为内视角、外视角和旁视角等处在不同层面上的类型。视角的流动,可以在同一层面上采取对位的、波浪状的或者圆形的种种流动方式:也可以在不同层面上人的眼光之中。
采取跳跃的或者台阶式的流动方式。纪昀的《阅微草堂笔记》有一则二百余字的故事,使用有如昆虫复眼一般的视角,它先用外视角,写翰林院一位官员从征伊梨,突围时身死,两昼夜后复苏,疾驰归队随之,作者和翰林院一位同事问起他的经历,采取他“自言被创时”的方式转向内视角。内视角把人物在生死边缘上迷离恍惚的意识滑动,寓于灵魂离体后的徘徊,简直是某种意识流的写法。最后作品又转到旁视角,借同事之口表达对这位官员的赞叹。复眼映视式视角的运用,使小小文本具有多重功能:情节功能、深度心理功能和口碑功能,因而这篇笔记简直成了视角及其功能的小小实验室。
(摘编自杨义《中国叙事学:逻辑起点和操作程式》)
1.下列关于原文内容的理解和分析,不正确的一项是(3分)
A、“三体交融”指叙事者以作品主要人物的视角,带领读者跟随人物进入叙事情境。
B。西方语言没有不时省略主语的句式特点,叙事时较难将人物和场景融为一体。
C.如果流动视角采取圆形轨迹展开,叙事者和主要人物的视角有时并不一致。
D.纪昀通过内视角呈现从征伊犁的官员的意识流动,赋予了故事深度心理功能。
2.下列对原文论证的相关分析,正确的一项是(3分)
A.文章通过对中国传统叙事作品视角的分析,证明了流动视角和复眼映视式的视角优于定点透视。
B.文章第二段以《水浒传》中“大闹快活林”为例,论证流动视角更利于人物性格的塑造。
C.文章末段以《阅微草堂笔记》中一则小故事为例,论证视角在同一层面和不同层面流动存在着差别。
D.除了举例论证,文章还使用了对比论证等方法,让专业性很强的叙事学概念变得较易理解。
3.根据原文内容,下列说法不正确的一项是(3分)
A.视角的流动既包括从人物的内视角转为外视角、旁视角,也包括由某一人的内视角转为另一人的内视角。
B.选择由外向内聚焦的圆形叙事还是由内向外辐射的圆形叙事,与叙述的内容相关,也与叙事者希望达到的叙述效果相关。
C.相较于长篇作品,笔记小说短小精悍,在采用流动视角或复眼映视式视角叙事时,更容易实现多重的叙事功能。
D.《红楼梦》“林黛玉进贾府”一节采用流动视角,既写“众人见黛玉年貌虽小,其 举止言谈不俗”,又写黛玉眼中的凤姐、宝玉等人。
(二)实用类文本阅读(本题共3小题,12分)
阅读下面的文字,完成4一6题。
材料一:
雪花是六瓣的这一事实是什么人最先在文献上发表的呢?是中国人,西汉人韩婴在《韩诗外传》中就指出“几草木花多五出,雪花独六出”。这比西方早了1000多年。可是在其后的古文献中,却没有人去研究雪花为何是六瓣的。开普物出于对几何、对称的兴趣,写了一本小书专门来研究雪花为何是六瓣的,尽管他当时所掌握的知识是不足以解释其成因的,但是,他这个方向是很有意思的。
(摘编自杨振宁《对称与物理》)
材料二:
17世纪初,雪花吸引了德国天文学家开普勒的眼光。当穿过布拉格的一座大桥时,他注意到落在衣服上的一片雪花,并因此思考它六角形的几何形状。开普勒认为雪花呈六角形的原因不能通过“材质”寻找,因为水汽是无形且流动的,原因只能存在于某种机制中。进而,他猜想这个机制可能是冰“球”的有序堆积过程。显微镜发明之后,雪花成了大受欢迎的观察对象。英国物理学家罗伯特·胡克在1665年出版的《显微术》一书中,展现了他借助显微镜画出的雪花图片,并对雪花晶体结构进行了阐述,这被看作是人类首次具体记录雪花的形态。
(摘编自尹传红《由雪引发的科学实验》)
材料三:
雪晶会根据其形成的云层中的温度和过饱和度的不同而生成不同的形状,在一些温度范围内雪晶呈柱状,在另一些温度范围内则呈板状。随着过饱和度的升高,雪晶变得越来越大,形状也越来越复杂。雪晶的基本形状主要取决于温度:在-2℃左右时呈板状,在-5℃左右时呈柱状,在-15℃左右时又呈板状,在低于-25℃时呈柱状或板状。雪晶的结构更多地取决于过饱和度,即取决于生成速度:当湿度高时,快速生成的柱状晶体会变成轻软的针状晶体,而六角形板状晶体会变成星状的枝蔓晶体。随着温度的下降,雪晶的形状会在板状和柱状之间来回变化好几次,而且变化很大:在几度温差范围内,雪晶会从又细又长的针状晶体(-5℃)变为薄而平的板状晶体(-15℃)。
雪晶形态图
(摘编自肯尼思·利布雷希特《冰的形态发生:雪晶中的物理学》)
4.下列图解,最符合材料三相关内容的一项是(3分)
5.下列对材料相关内容的概括和分析,正确的一项是(3分)
关于雪花具有对称的六角形结构这一事实,《韩诗外传》中“凡草木花多五出,A.
雪花独六出”是世界上最早的表述。
B.开普勒思考雪花是六瓣的原因,只是出于对几何和对称的兴趣,因此他的研究没有向前推进,也没有得出可信的结论。
C.开普勒认为雪花呈六角形与水汽无关,原因可能存在于某种机制中,但是受到当时的知识限制,他没有再对此机制作出解释。
D.雪晶的具体形状是受到温度和过饱和度的共同作用而形成的,其基本形状主要取决于温度,过饱和度则会影响雪晶结构的复杂性。
6.开普勒关于雪花的思考对科学研究有什么意义?给我们带来哪些启示?请简要说明。(6分)
(三)文学类文本阅读(本题共3小题,15分)
阅读下面的文字,完成7~9题。
“九一八”致弟弟书
萧红
可弟:小战士,你也做了战士了,这是我想不到的。
世事恍恍惚惚地就过了;记得这十年中只有那么一个短促的时间是与你相处的,现在想起就像连你的面孔还没有来得及记住,而你就去了。
记得当我们都是小孩子的时候,当我离开家的时候,那一天的早晨你还在大门外和一群孩子玩着,那时你才十三四岁,你看着我离开家,向着那白银似的满铺着雪的无边的大地奔去。你恋着玩,对于我的出走,你连看我也不看。
而事隔六七年,你也就长大了,有时写信给我,因为我的漂流不定,信有时收到,有时收不到。但我读了之后,竟看不见你,不是因为那信不是你写的,而是在那信里边你所说的话,都不像是你说的。比方说一生活在这边,前途是没有希望的…
我看了非常的生疏,又非常的新鲜,但心里边都不表示什么同情,因为我总有一个印象,你晓得什么,你小孩子。所以我回信的时候,总是愿意说一些空话,问一问,家里的樱桃树这几年结樱桃多少?红玫瑰依旧开花否?或者是看门的大白狗怎样了?你的回信,说祖父的坟头上长了一棵小树。在这样的话里,我才体味到这信是弟弟写给我的。但是没有读过你的几封这样的信,我又走了,越走越离得你远了。
可弟,我们都是自幼没有见过海的孩子,海是生疏的,我们怕,但是也就上了海船,飘飘荡荡的,前边没有什么一定的目的,也就往前走了。
不知多久,忽然又有信来,是来自东京的,说你是在那边念书了。恰巧那年我也要到东京去看看,我想这一次可以见到你了。这是多么出奇的一个奇遇 我一到东京就写信给你,约你第三天的下午六点在某某饭馆等我
那天,我五点钟就等在那里,一直到了六点钟,没有人来,我又多等了一刻钟,我又多等了半点钟,我想或者你有事情会来晚了的。到最后的几分钟,竟想到,大概你来过了,或者已经不认识我。第二天,我想还是到你住的地方看一趟。有一个老婆婆,说你已经在月初走了,离开了东京了。你那帘子里头静悄悄的,好像你在里边睡午觉的,半年之后,我还没有回上海,你又来了信,说你已经到了上海,是到上海我我的我想这可糟了,又来了一个小吉卜赛。
这流浪的生活,怕你过不惯,也怕你受不住。
但你说:“你可以过得惯,为什么我过不惯?”
等我一回到上海,你每天到我的住处来,我看见了你的黑黑的人影,我的心里充满了慌乱。我想这些流浪的年轻人,都将流浪到哪里去。常常在街上碰到你们的一伙,你们都是年轻的,都是北方的粗直的青年,内心充满了力量。你们是被逼着来到这人地生疏的地方,你们都怀着万分的勇敢,只有向前,没有回头。但是你们都充满了饥饿,所以每天到处找工作。你们是可怕的一群,在街上落叶似的被秋风卷着,弯着腰,抱着膀,那时你不知我心里的忧郁,你总是早上来笑着,晚上来笑着。进到我屋子来,看到打着寒战。
可吃的就吃,看到书就翻,累了,躺在床上就休息是欢喜了,但还是心口不一地说:“快起来吧,看这么懒。” 你那种傻里傻气的样子,我看了,有的时候,见守可入不多时就“七七”事变,很快你就决定了,到西北去,做抗日军去。
你走的那天晚上,满天都是星,就像幼年我们在黄瓜架下捉着虫子的那样的夜,那你走了,你的眼晴不大看我,我也没有同你讲什么话。我送你到了台阶上,到了院样黑黑的夜,那样飞着萤虫的夜。
里,你就走了。那时我心里不知道想什么,不知道愿意让你走,还是不愿意。只觉得恍恍惚惚的,把过去的许多年的生活都翻了一个新,事事都显得特别真切,又都显得特别可弟,你从小就苍白,不健康,而今虽然长得很高了,精神是好的,体力仍旧是坏模糊,真所谓有如梦寐了。
的。我很怕你走到别的地方去,支持不住,可是我又不能劝你回家,因为你的心里充满了诱惑,你的眼里充满了禁果。
恰巧在抗战不久,我也到山西去,有人告诉我你在洪洞的前线,离着我很近,我转给你一封信,我想没有两天就可见到你了。那时我心里可开心极了,因为我看到不少和你那样年轻的孩子们,他们快乐而活泼,他们跑着跑着,工作的时候嘴里唱着歌。这一群快乐的小战士,胜利一定属于你们的,你们也拿枪,你们也担水,中国有你们,中国是不会亡的。虽然我给你的信,你没有收到,我也没能看见你,但我不知为什么竟很放心,就像见到了你一样。因为你也是他们之中的一个,于是我就把你忘了。
但是从那以后,你的音信一点也没有的。而至今已经四年了,你到底没有信来。我本来不常想你,不过现在想起你来了,你为什么不来信。
今天又快到“九一八”了,写了以上这些,以遣胸中的忧闷。
愿你在远方快乐和健康。
1941年9月
(有删改)
7.下列对文本相关内容和艺术特色的分析鉴赏,不正确的一项是(3分)
A.信中写“满铺着雪的无边的大地”和大海上“飘飘荡荡的”海船,都表达了前途未卜的意思,写出了“我”对流浪生涯的忧惧不安。
B.“我”有一个时期写给弟弟的信中,谈的总是些樱桃树玫瑰花之类的“空话”,这些话题看似亲切,实则回避了弟弟信中流露出的苦闷。
C.弟弟从上海前往西北的分别之夜,两人并无多言,但信中追忆那个夜如同幼年的夜,写出了“我”在漂泊多年后重拾与弟弟的亲密感情。
D.信件的结尾处,点出“又快到‘九一八’了”,照应了信件开头“这十年中”的说法,同时将个人遭际与国家命运紧密联系在一起。
8.这封信情真意切,“恍恍惚惚”的情感状态更是一再呈现。请分析这种恍惚感的由来。(6分)
9.对于弟弟先后在上海和山西的两段生活,“我”都放在周围年轻人的群体生活中来叙述,且有不同的感受。请对此加以分析。(6分)二、古代诗文阅读(34分)
(一)文言文阅读(本题共4小题,19分)
阅读下面的文言文,完成10~13题。
圣人之于天下百姓也,其犹赤子乎!饥者则食之,寒者则衣之,将之养之,育之长之,唯恐其不至于大也
魏武侯浮西河而下,中流,顾谓吴起曰:“美哉乎河山之固也,此魏国之宝也”吴起对曰:“在德不在险。昔三苗氏左洞庭而右彭蠡,德义不修,而禹灭之。夏桀之居,左河、济而右太华,伊阙在其南,羊肠在其北,修政不仁,而汤放之。由此观之,在德不在险。若君不修德,船中之人尽敌国也。”武侯曰:“善”
武王克殷,召太公而问曰:“将奈其士众何?”太公对曰:“臣闻爱其人者,兼屋上之鸟;憎其人者,恶其余胥。咸刘厥敌,靡使有余,何如?”王曰:“不可,”太公出,邵公入,王曰:“为之奈何?”邵公对曰:“有罪者杀之,无罪者活之,何如?”王日:“不可。”邵公出,周公入,王曰:“为之奈何?”周公曰使各居其宅田其田无变旧新推仁是亲百姓有过在予一人武王曰广大乎平天下矣凡所以贵士君子者以其仁而有德也景公游于寿宫,睹长年负薪而有饥色,公悲之,喟然叹曰:“令吏养之。”晏子日:“臣闻之,乐贤而哀不肖,守国之本也。今君爱老而恩无不逮,治国之本也。”公笑,有喜色。晏子曰:“圣王见贤以乐贤,见不肖以哀不肖。今请求老弱之不养,鳏寡之不室者,论而供秩焉。”景公曰:“诺。”于是老弱有养,鳏寡有室。
晋平公春筑台,叔向曰:“不可。古者圣王贵德而务施,缓刑辟而趋民时。今春筑台,是夺民时也。岂所以定命安存,而称为人君于后世哉?”平公曰:“善。”乃罢台役
(节选自《说苑·贵德》)
10.下列对文中画波浪线部分的断句,正确的一项是(3分)
A.周公日/使各居其宅田其田/无变旧新/惟仁是亲/百姓有过/在予一人/武王日/广大乎平天下矣/凡所以贵士/君子者以其仁而有德也/
B.周公日/使各居其宅田其田/无变旧新/惟仁是亲/百姓有过/在予一人/武王曰/广大乎平天下矣/凡所以贵士君子者/以其仁而有德也/
C,周公曰/使各居其宅/田其田/无变旧新/惟仁是亲/百姓有过/在予一人武王曰/广大乎平天下矣/凡所以贵士/君子者以其仁而有德也
D.周公曰/使各居其宅/田其田/无变旧新/惟仁是亲/百姓有过/在予一人武王曰/广大乎平天下矣/凡所以贵士君子者/以其仁而有德也
11.下列对文中加点的词语及相关内容的解说,不正确的一项是(3分)
A.“饥者则食之”与“食野之苹”(《短歌行》)两句中的“食”字含义相同。
B.“而汤放之”与“是以见放”(《屈原列传》)两句中的“放”字含义相同。
C.“靡使有余”与“望其旗靡”(《曹刿论战》)两句中的“靡”字含义不同。
D.“公悲之”与“心中常苦悲”(《孔雀东南飞》)两句中的“悲”字含义不同。
12.下列对原又有大的日列
A.魏武喉乘船顺河而下,对吴起说,险固的河山是姚因之玉。天心以一田P、发桀虽有河山之固却因不修德而亡为例,指出德政才是国之宝。
B.太公建议把殷商的士众全部杀掉,一个也不要剩。邵公则建议有罪的诛杀,无罪的人让他们活下去。武王不同意太公和邵公的建议。
C.景公在寿宫游玩,看到老人背着柴并面有饥色,就下令让官吏供养老人。晏子则指出,喜爱有才德的人,同情没能力的人,是守国的根本。
D.叔向反对晋平公在春天筑台,认为那样做会耽误农时,如果只顾自己安身立命,就不会被后世称为人君。平公于是停止了筑台的劳役。
13.把文中画横线的句子翻译成现代汉语。(10分)
(1)武王克殷,召太公而问曰:“将奈其士众何?
(2)今请求老弱之不养,鳏寡之不室者,论而供秩焉。
(二)古代诗歌阅读(本题共2小题,9分)
阅读下面这首唐诗,完成14~15题。
白下驿饯唐少府王勃
下驿穷交日,昌亭旅食年。
相知何用早?怀抱即依然。
浦楼低晚照,乡路隔风烟。
去去如何道?长安在日边。
14.下列对这首诗的理解和赏析,不正确的一项是(3分)
A.这首诗系饯行之作,送别的对象为唐少府,是诗人早年的知心好友。
B.诗人与唐少府都曾有过潦倒不得志的经历,这也是他们友谊的基础。
C.颈联中的“低”“隔”,使得饯别场景的描写有了高低远近的层次感。
D.领联和尾联中的问句,使语气起伏,也增添了诗作的豪迈昂扬气概。
5.本诗与《送杜少府之任蜀州》都是王勃的送别之作,但诗人排遣离愁的方法有所不同。请结合内容简要分析。(6分)
(三)名篇名句默写(本题共1小题,6分)
补写出下列句子中的空缺部分。(6分)
(1)白居易《琵琶行》中“”两句,写琵琶女以娴熟的技
艺演奏了当时有名的两首乐曲。
(2)李商隐《锦瑟》“ ”两句中的数目字,引发了后世读者的多种解读。
(3)龚自珍《己亥杂诗》(其五)中“”两句,以花落归根为喻,抒发了诗人虽然辞官,但仍关心国家前途命运的情怀。
三、语言文字运用(20分)
(一)语言文字运用1(本题共2小题,7分)
阅读下面的文字,完成17~18题。
那时,小镇上的人们和其他地方的人们一样,一律到照相馆留影。而且,小镇只有一家照相馆。照相而入“馆”,①,这样的场所不大不小,半家常、半神秘,不单规模、形制上端庄含蓄,其幽暗也给人一种②的高贵感,牵动人心,令人神往。自上中学后,我曾和多位好友去照合影,进了这个面积不大的地方,交费、开票、整理衣服,就要坐到照相的凳子上了,大家经常会发出这样的问话:我脸洗得千净吗?眼睛亮吗?牙齿露出来好,还是不露出来好?我们男孩平时不大在意的问题,照相的时候会一下子冒出来。不过没关系,旁边总会有别的人提醒:你脸上粘了个东西,你头发乱了,你牙上有韭菜。那时,小镇上的孩子们不可能有什么照相的条件,只得依赖照相馆来存放我们的青春、温情、期待。照完相,我们会依然惦记着这件事,甚至兴奋得晚上睡不着,③地想看到照片上的自己,等待在取相单上所标的“某月某日下午三点”或“某月某日上午十点半”那个时刻看到照片。在我的记忆中,取相片这件事从来没有出现过忘记或滞后的情况。照片即将从简陋的纸袋里抽出来的那一刻,我们经常心脏狂跳不止。
17.请在文中横线处填入恰当的成语。(3分)
18.文中画横线的两处,都由三句话并列而成,但第一处主语“我”只出现一次,第二处主语“你”再三出现,二者的表达效果有什么差别?请简要说明。(4分)
(二)语言文字运用Ⅱ(本题共3小题,13分)
阅读下面的文字,完成19~21题。
近日,眼科门诊一连来了几名特殊患者,都是晚上熬夜看手机,第二天早上看不见东西了,这种疾病被称为“眼中风”。“中风”一词原指脑中风,包括缺血性和出血性脑中风,近几年被引入眼科。临床上,眼科医生把视网膜动脉阻塞这类缺血性眼病和视网膜静脉阻塞这类出血性眼病统称为“眼中风”。“眼中风”是眼科临床急症之一,不及时治疗会导致严重的视力损害。
①。第一种是中央动脉阻塞,会造成患者视力丧失,甚至永久失明。第二种是分支动脉阻塞,视力下降程度不像第一种那么严重,多表现为视野缺损。第三种是睫状动脉阻塞,②,经过治疗可能得到一定程度恢复。视网膜动脉阻塞时,③,对视功能危害越大。缺血超过90分钟,视网膜光感受器组织损害不可逆;缺血超过4小时,视网膜就会出现萎缩,即使恢复了血供,视力也很难恢复,因此患者最好能在2小时内、最迟不超过4小时内接受治疗,并尽可能保住自已的视力 视网膜静脉阻塞主要表现为眼底出血,并由此导致视物模糊变形、视野损或注视点黑影等,不及时治疗也会导致严重后果。
19.请在文中横线处补写恰当的语句,使整段文字语意完整连员,内容贴切,逻辑严密。每处不超过12个字。(6分)
20.“眼中风”因和脑血管疾病“中风”有诸多相似而得名。与此类似,“打笔仗”源自“打仗”。请简述“打笔仗”的含义并分析它得名的缘由。(4分)
21.文中画横线的句子有语病,请进行修改,使语言表达准确流畅。可少量增删词语,不得改变原意。(3分)
四、写作(60分)
22. 阅读下面的材料,根据要求写作。(60分)
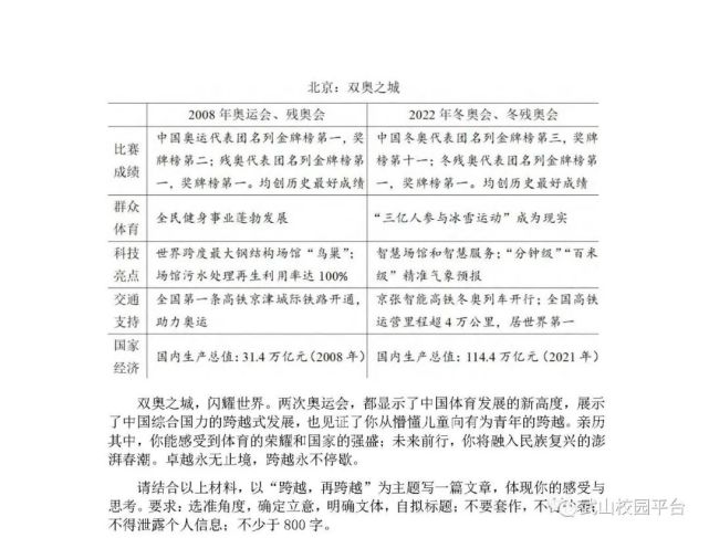
| 北京:双奥之城 | ||
| 2008年奥运会、残奥会 | 2022年冬奥会、冬残奥会 | |
| 比赛 | 中国奥运代表团名列金牌榜第一,奖牌榜第二;残奥代表团名列金牌榜第一,奖牌榜第一。均创历史最好成绩 | 中国冬奥代表团名列金牌榜第三,奖牌榜第十一;冬残奥代表团名列金牌榜第一,奖牌榜第一。均创历史最好成绩 |
| 成绩 | ||
| 群众 | 全民健身事业蓬勃发展 | “三亿人参与冰雪运动”成为现实 |
| 体育 | ||
| 科技 | 世界跨度最大钢结构场馆“鸟巢”;场馆污水处理再生利用率达100% | 智慧场馆和智慧服务;“分钟级”“百米级”精准气象预报 |
| 亮点 | ||
| 交通 | 全国第一条高铁京津城际铁路开通,助力奥运 | 京张智能高铁冬奥列车开行;全国高铁运营里程超4万公里,居世界第一 |
| 支持 | ||
| 国家 | 国内生产总值:31.4万亿元(2008年) | 国内生产总值:114.4万亿元(2021年) |
|
经济 |
||
双奥之城,闪耀世界。两次奥运会,都显示了中国体育发展的新高度,展示了中国综合国力的跨越式发展,也见证了你从懵懂儿童向有为青年的跨越。亲历其中,你能感受到体育的荣耀和国家的强盛;未来前行,你将融入民族复兴的澎湃春潮。卓越永无止境,跨越永不停歇。
请结合以上材料,以“跨越,再跨越”为主题写一篇文章,体现你的感受与思考。要求:选准角度,确定立意,明确文体,自拟标题;不要套作,不得抄袭;不得泄露个人信息;不少于800字。
2022年高考全国乙卷语文试卷真题答案解析














适用地区
河南、安徽、江西、山西、陕西、黑龙江、吉林、甘肃、内蒙古、青海、宁夏、新疆
其它科目
2022年高考全国乙卷(理)数学试卷真题与答案解析
2022年高考全国乙卷(文)数学试卷真题与答案解析
2022年高考全国乙卷英语试卷真题与答案解析
2022年高考全国乙卷理综试卷真题与答案解析
2022年高考全国乙卷文综试卷真题与答案解析


