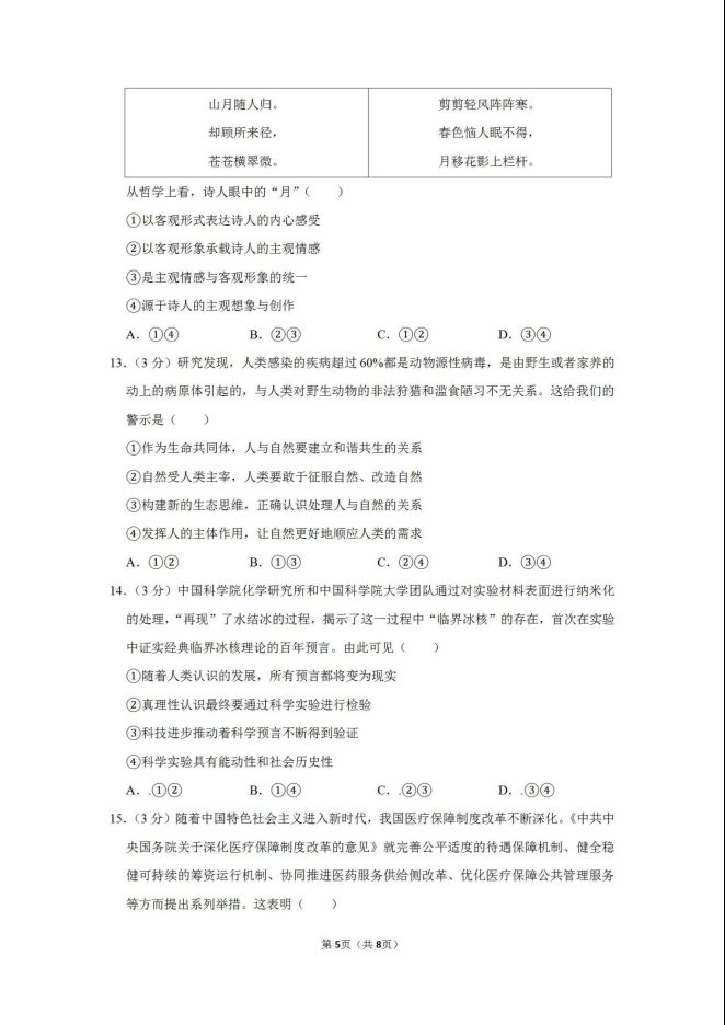
2020山东青岛高考政治5月模拟试题 时间:2020-05-20 10:51 理综试题 米兰网web版 | 安博手机平台-安博(中国) | 米兰官方网页版 | 星空在线 | 赢博平台 | 开云手机官方版在线入口 | 天行在线客服 | 雷火·竞技(中国区)电竞官网 | 安博手机网页版-安博(中国)官方 |