mksports - >安徽高考 >安徽高考试题 >安徽理综试题 >

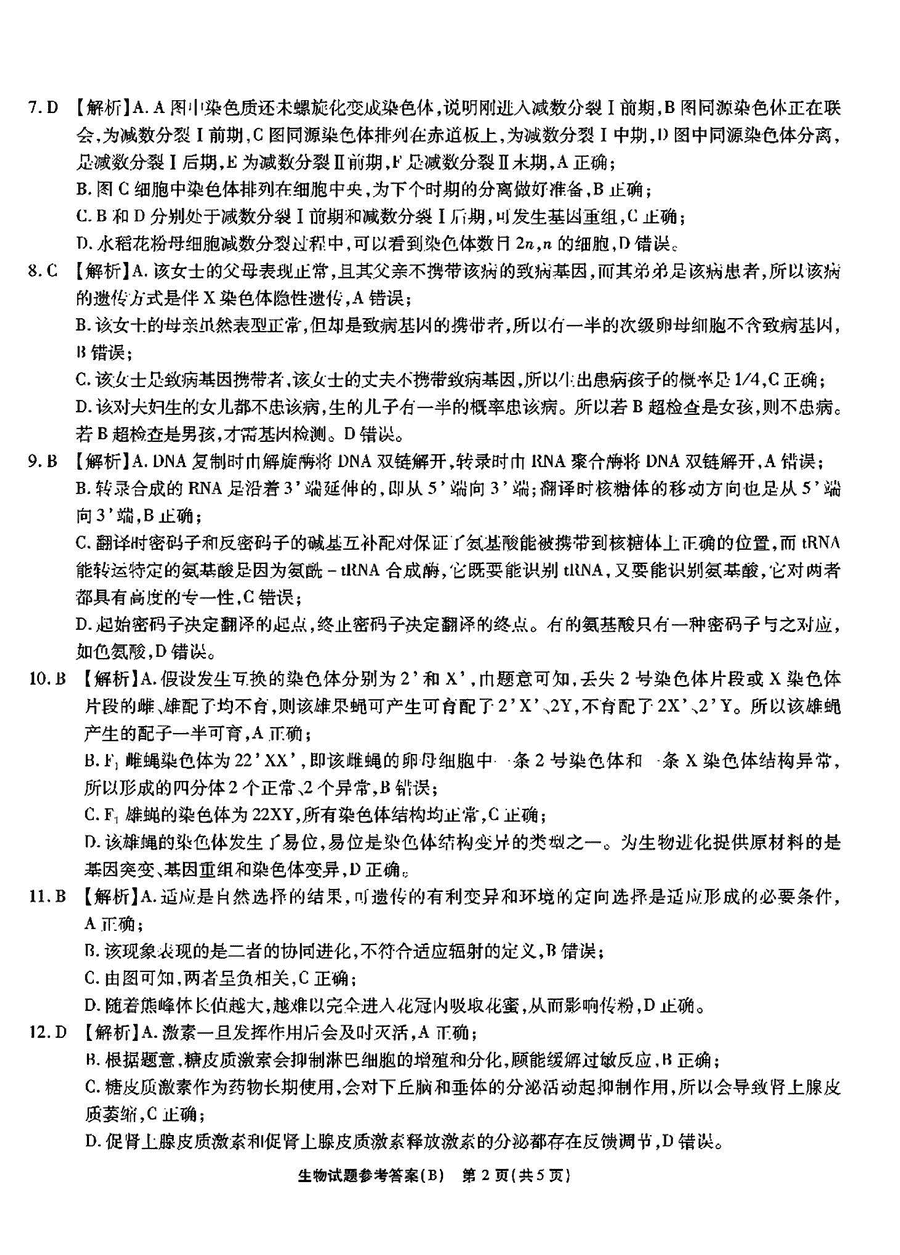
江淮十校2025届高三第二次联考生物试题及答案

时间: 安徽 理综试题

安徽江淮十校2025届高三第二次联考生物考试已于近日开考,为方便考生考后及时查看考试情况,查漏补缺、弥补不足,本文整理了试题答案解析相关信息!

汇总:江淮十校2025届高三第二次联考试题及答案汇总

生物试题及答案解析