龙岩市一级校联盟2024-2025学年高二上11月期中政治试题及答案
时间:
福建 高中政治
龙岩市一级校联盟2024-2025学年高二上学期11月期中政治考试已于近日开考,为方便考生考后及时查看考试情况,查漏补缺、弥补不足,本文整理了试题答案解析相关信息!
汇总:龙岩市一级校联盟2024-2025学年高二上学期11月期中联考试题及答案汇总
政治试题及答案解析
















龙岩市一级校联盟2024-2025学年高二上学期11月期中政治考试已于近日开考,为方便考生考后及时查看考试情况,查漏补缺、弥补不足,本文整理了试题答案解析相关信息!
汇总:龙岩市一级校联盟2024-2025学年高二上学期11月期中联考试题及答案汇总
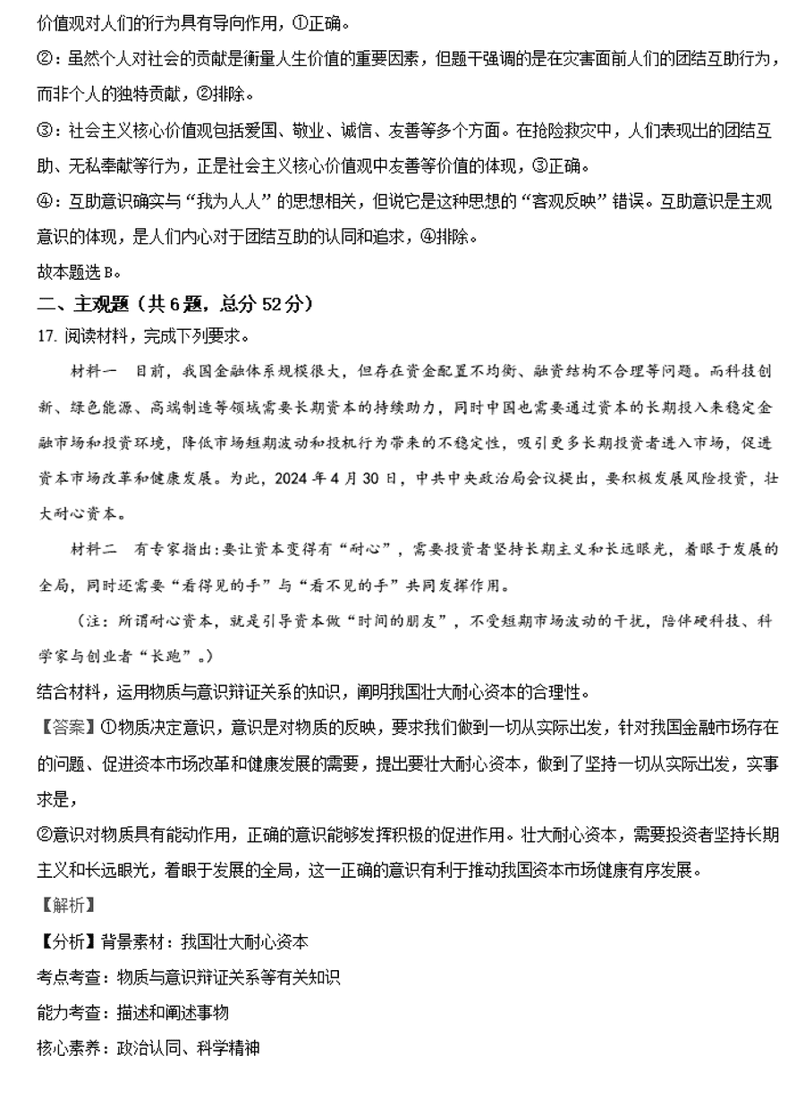
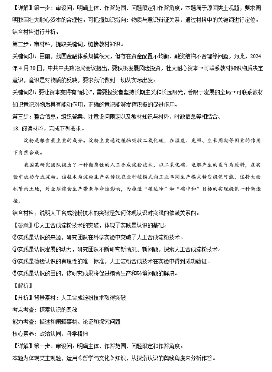
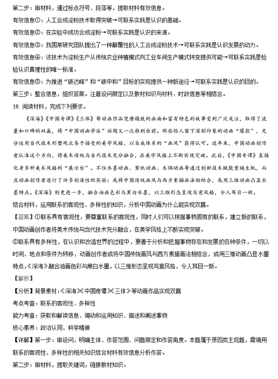
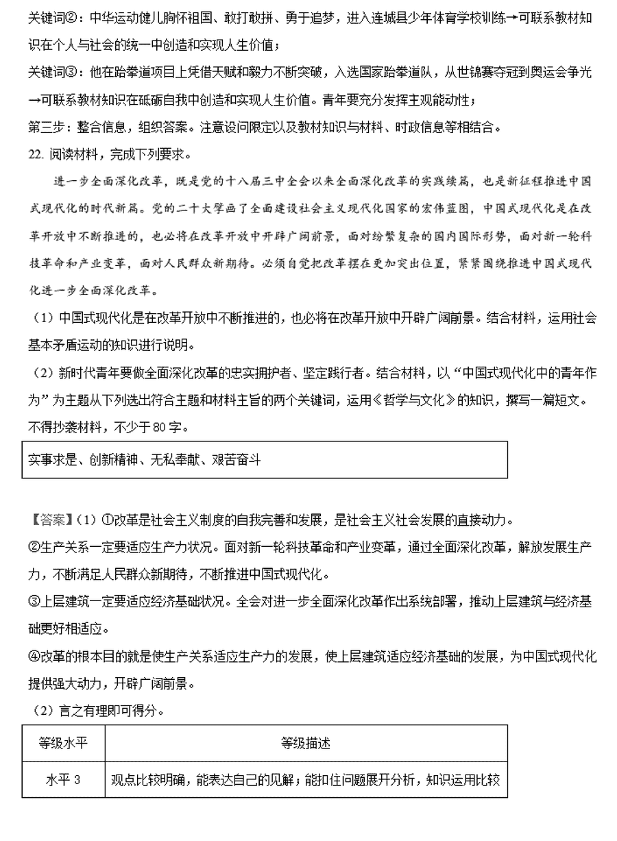
政治试题及答案解析















