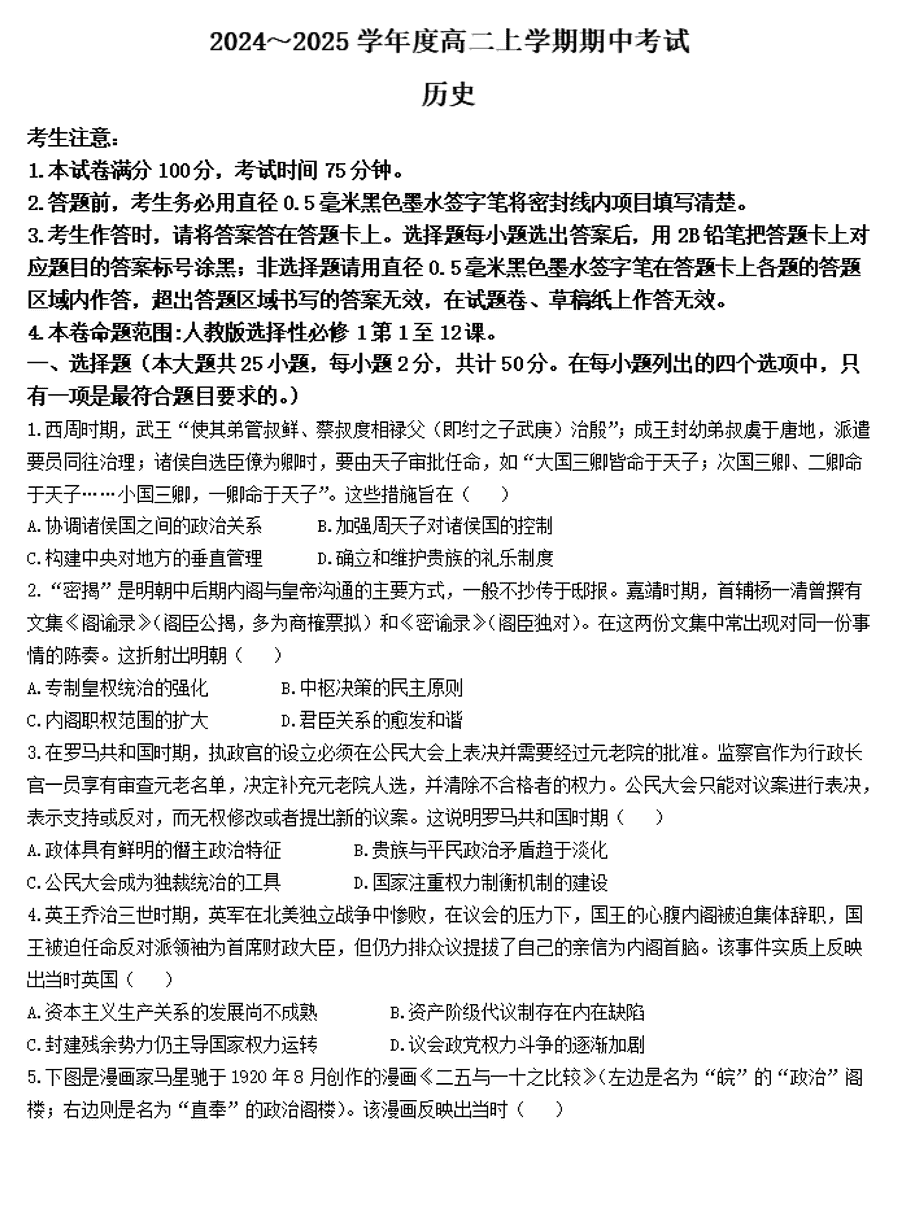
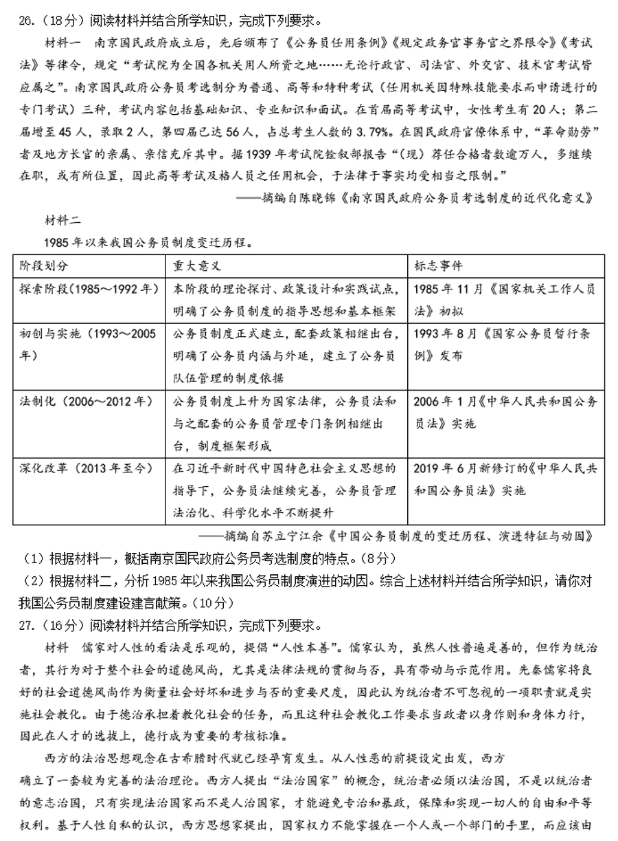
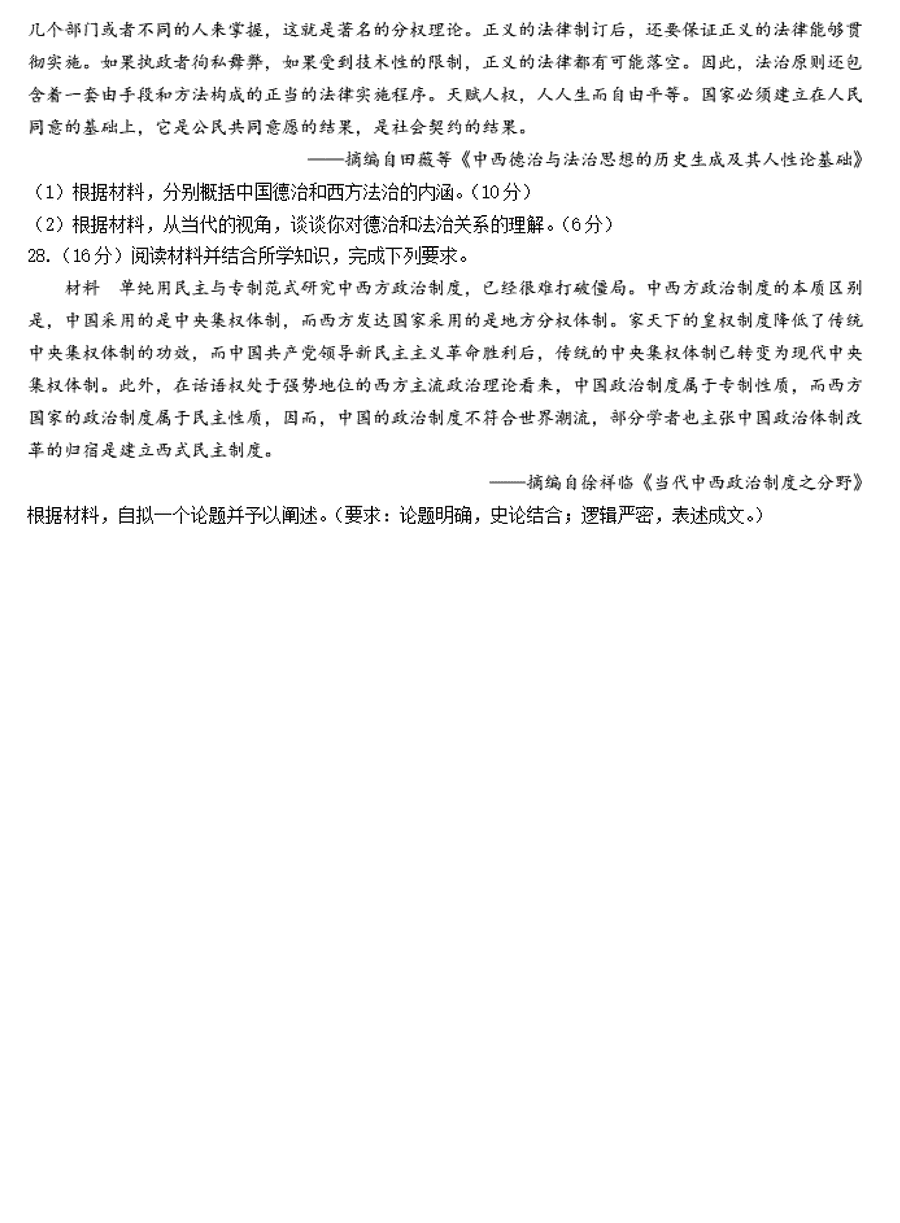
深圳市盟校联盟2024-2025学年高二上11月期中历史试题及答案
时间:
广东 高中历史
深圳市盟校联盟2024-2025学年高二上11月期中历史考试已于近日开考,为方便考生考后及时查看考试情况,查漏补缺、弥补不足,本文整理了试题答案解析相关信息!
汇总:深圳市盟校联盟2024-2025学年高二上11月期中试题及答案汇总
历史试题及答案解析












深圳市盟校联盟2024-2025学年高二上11月期中历史考试已于近日开考,为方便考生考后及时查看考试情况,查漏补缺、弥补不足,本文整理了试题答案解析相关信息!
汇总:深圳市盟校联盟2024-2025学年高二上11月期中试题及答案汇总
历史试题及答案解析











