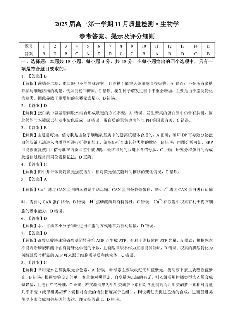
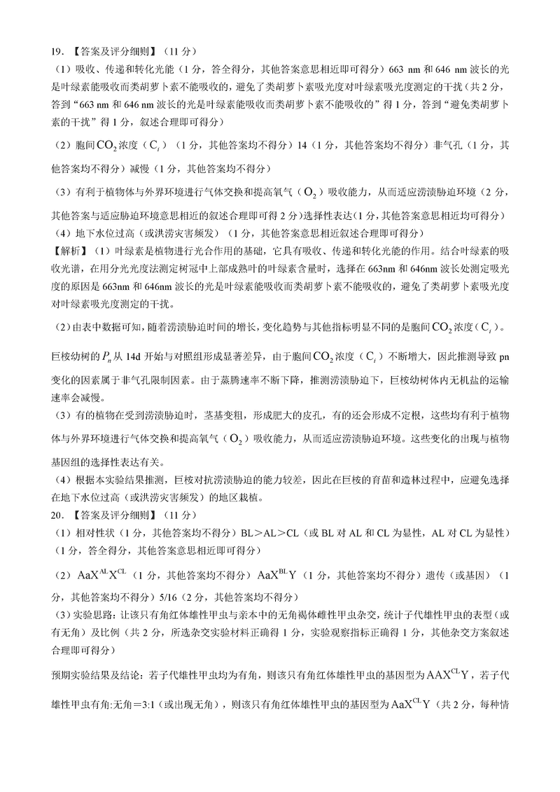
河南部分示范性高中2024年11月高三上期中生物试题及答案
时间:
河南 理综试题
河南部分示范性高中2024年11月高三上期中生物考试已于近日开考,为方便考生考后及时查看考试情况,查漏补缺、弥补不足,本文整理了试题答案解析相关信息!
汇总:河南部分示范性高中2024年11月高三上期中质检试题及答案汇总
生物试题及答案解析













河南部分示范性高中2024年11月高三上期中生物考试已于近日开考,为方便考生考后及时查看考试情况,查漏补缺、弥补不足,本文整理了试题答案解析相关信息!
汇总:河南部分示范性高中2024年11月高三上期中质检试题及答案汇总
生物试题及答案解析












