泸州一诊高2025届第一次教学质量诊断生物试题及答案
时间:
四川 理综试题
泸州一诊高2025届第一次教学质量诊断生物考试已于近日开考,为方便考生考后及时查看考试情况,查漏补缺、弥补不足,本文整理了试题答案解析相关信息!
汇总:泸州一诊高2025届第一次教学质量诊断性考试试题及答案汇总
生物试题及答案解析







泸州一诊高2025届第一次教学质量诊断生物考试已于近日开考,为方便考生考后及时查看考试情况,查漏补缺、弥补不足,本文整理了试题答案解析相关信息!
汇总:泸州一诊高2025届第一次教学质量诊断性考试试题及答案汇总
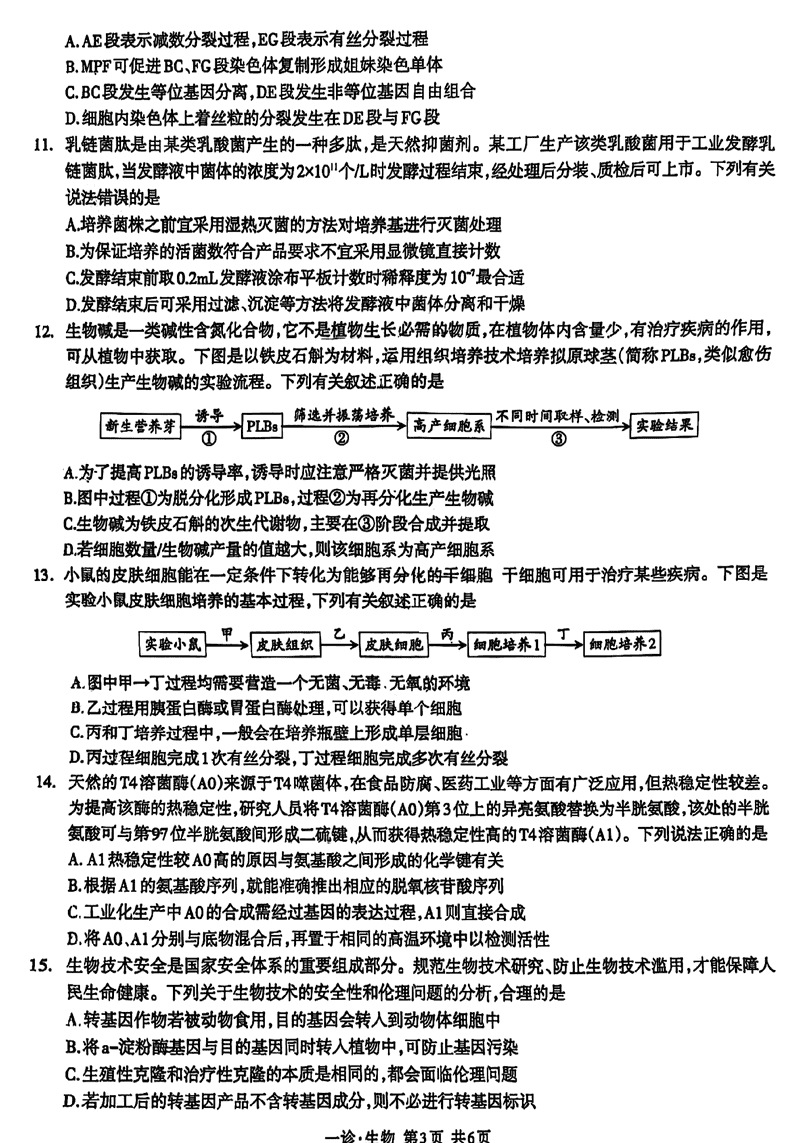
生物试题及答案解析






