兰州一中2024-2025学年高三上第三次诊断化学试题及答案
时间:
甘肃 理综试题
兰州一中2024-2025学年高三上第三次诊断化学考试已于近日开考,为方便考生考后及时查看考试情况,查漏补缺、弥补不足,本文整理了试题答案解析相关信息!
汇总:兰州一中2024-2025学年高三上第三次诊断考试试题及答案汇总
化学试题及答案解析









兰州一中2024-2025学年高三上第三次诊断化学考试已于近日开考,为方便考生考后及时查看考试情况,查漏补缺、弥补不足,本文整理了试题答案解析相关信息!
汇总:兰州一中2024-2025学年高三上第三次诊断考试试题及答案汇总
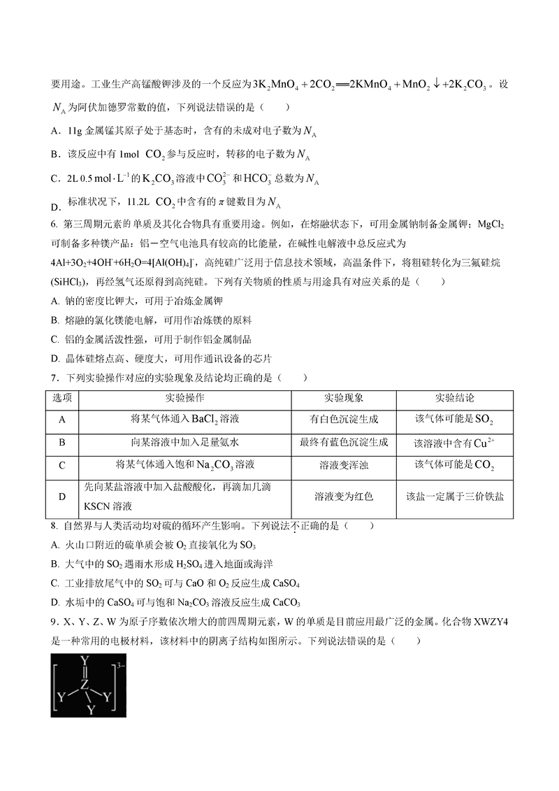
化学试题及答案解析








