mksports - >广西高考 >广西高考试题 >广西理综试题 >

广西柳州市2025届高三第二次模拟考生物试题及答案

时间: 广西 理综试题

广西柳州市2025届高三第二次模拟考生物考试已于近日开考,为方便考生考后及时查看考试情况,查漏补缺、弥补不足,本文整理了试题答案解析相关信息!

汇总:广西柳州市2025届高三第二次模拟考试试题及答案汇总

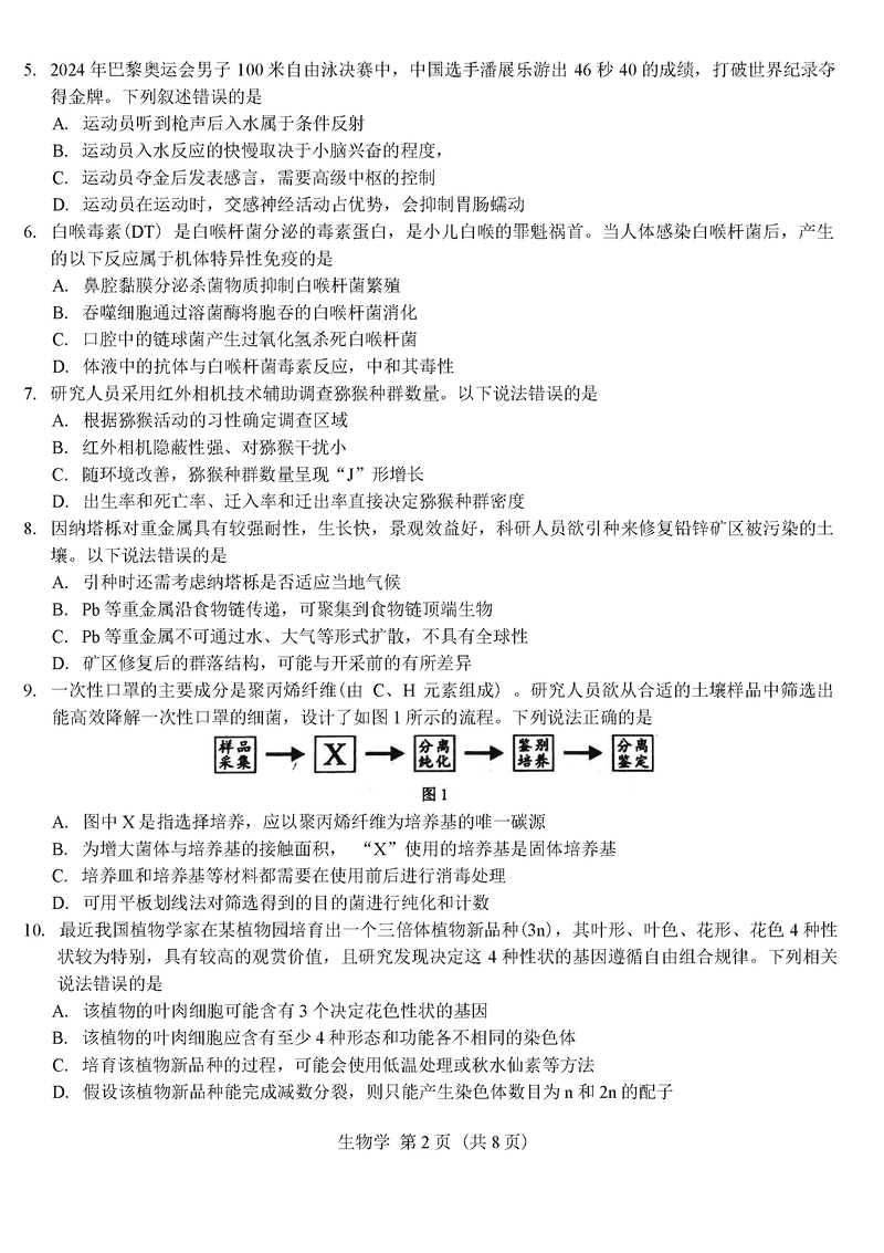
生物试题及答案解析