皖豫天一大联考2025届高三1月期末检测生物试题及答案
时间:
安徽 理综试题
皖豫天一大联考2025届高三1月期末检测生物考试已于近日开考,为方便考生考后及时查看考试情况,查漏补缺、弥补不足,本文整理了试题答案解析相关信息!
汇总:皖豫天一大联考2025届高三1月期末检测试题及答案汇总
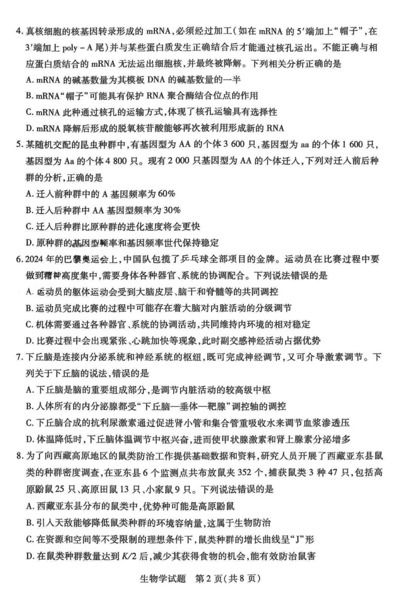
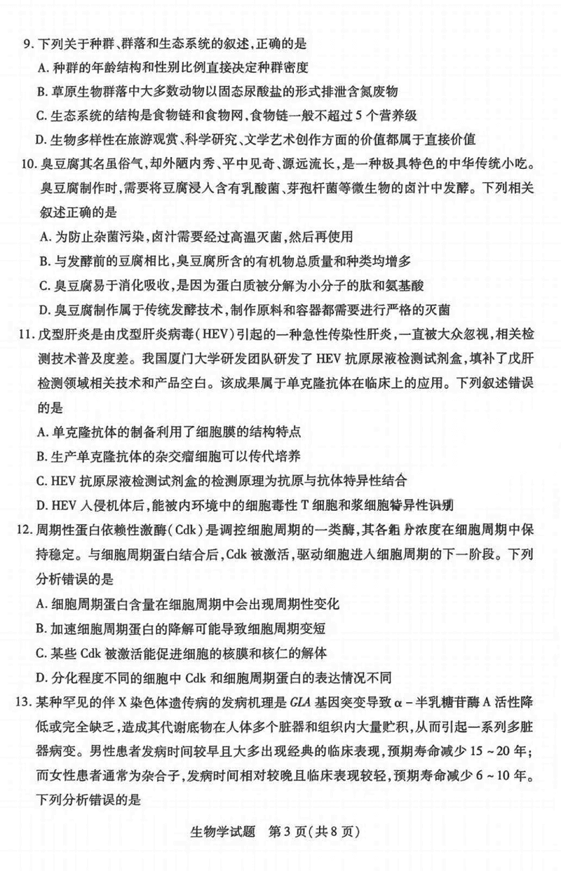
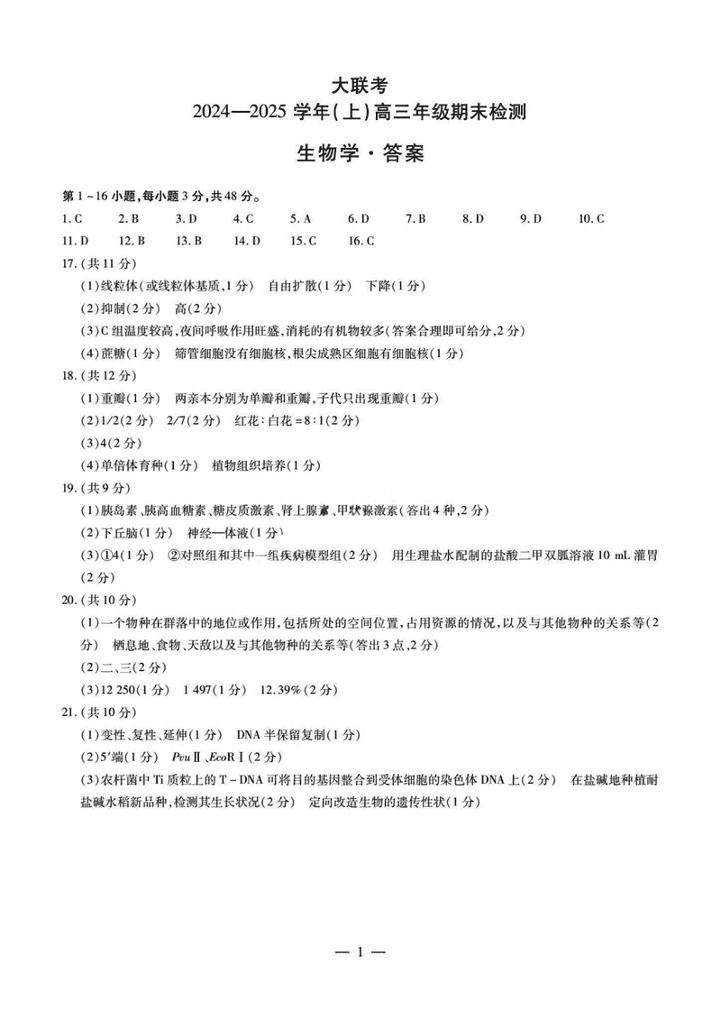
生物试题及答案解析









皖豫天一大联考2025届高三1月期末检测生物考试已于近日开考,为方便考生考后及时查看考试情况,查漏补缺、弥补不足,本文整理了试题答案解析相关信息!
汇总:皖豫天一大联考2025届高三1月期末检测试题及答案汇总
生物试题及答案解析








