mksports - >吉林高考 >吉林高考复习 >吉林高中生物 >

长春十一高中2024-2025学年高一上学期第三学程考生物试题及答案

时间: 吉林 高中生物

长春十一高中2024-2025学年高一上学期第三学程考生物考试已于近日开考,为方便考生考后及时查看考试情况,查漏补缺、弥补不足,本文整理了试题答案解析相关信息!

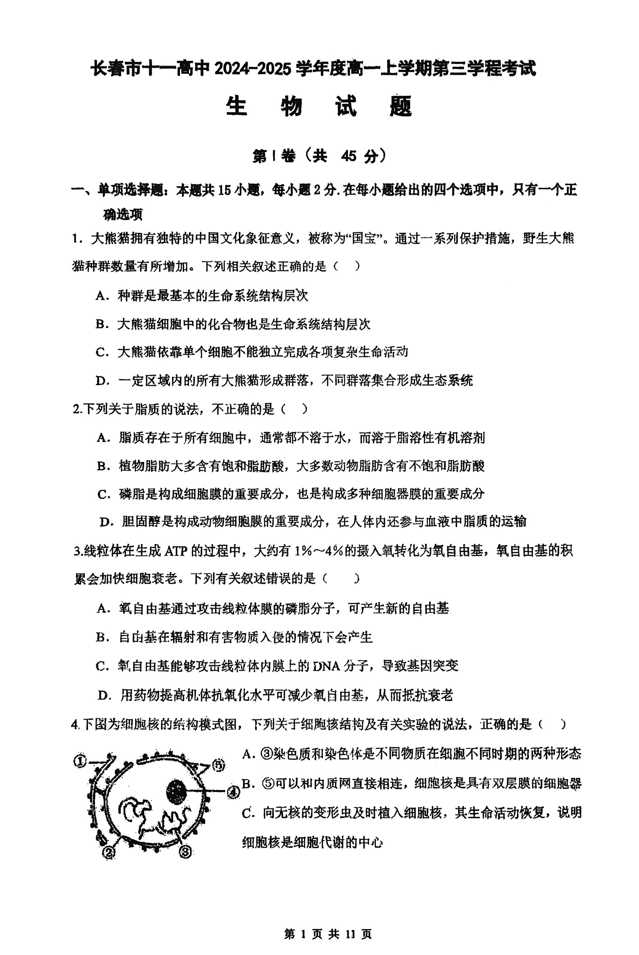
生物试题及答案解析