mksports - >北京高考 >北京高考复习 >北京高中历史 >

北京市丰台区2024-2025学年高二上学期期末历史试题及答案

时间: 北京 高中历史

北京市丰台区2024-2025学年高二上学期期末历史考试已于近日开考,为方便考生考后及时查看考试情况,查漏补缺、弥补不足,本文整理了试题答案解析相关信息!

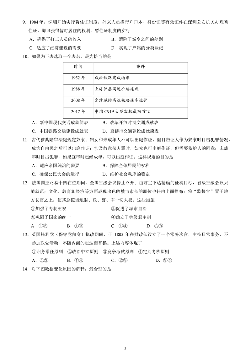
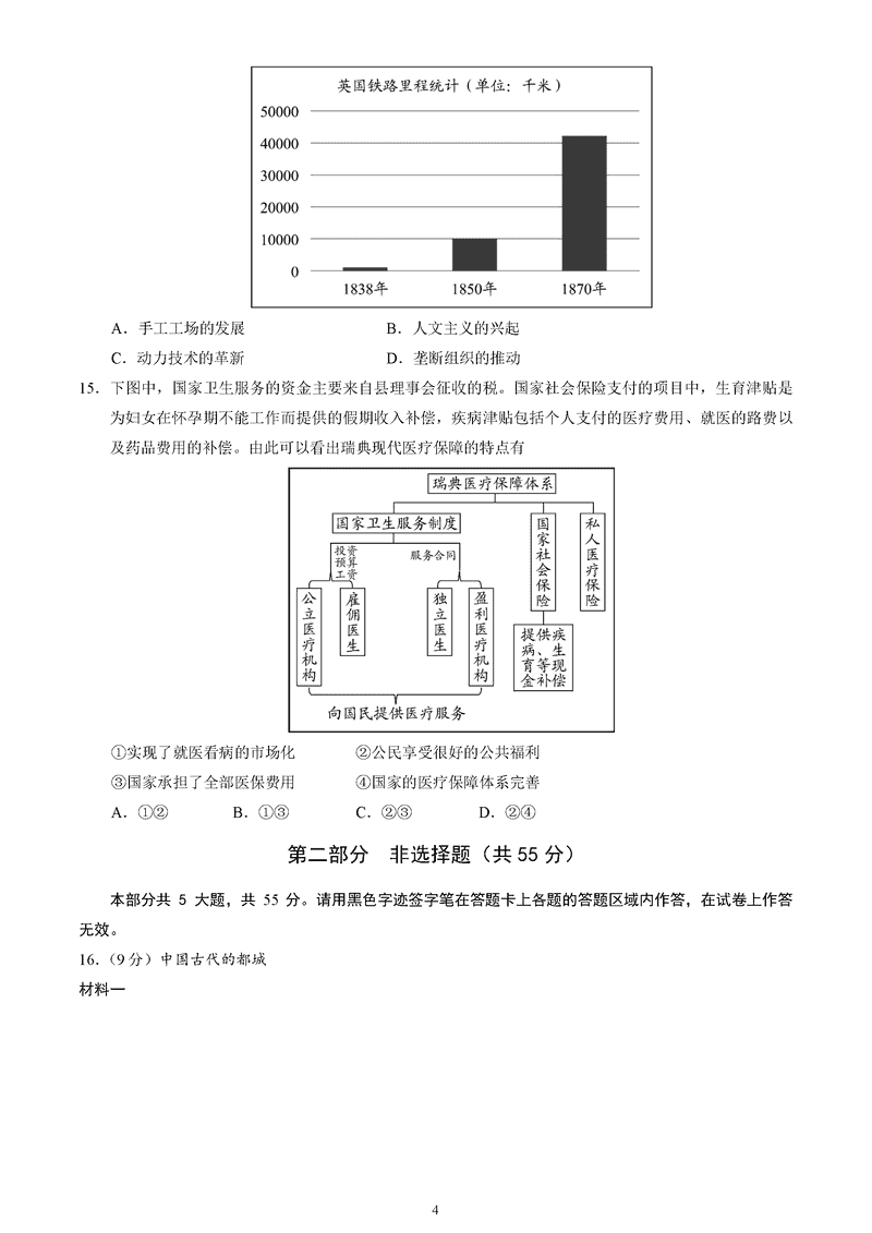
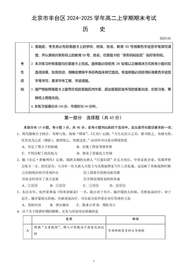
历史试题及答案解析