安徽省A10联盟2025届高三下学期开年考英语试题及答案
时间:
安徽 英语试题
安徽省A10联盟2025届高三下学期开年考英语考试已于近日开考,为方便考生考后及时查看考试情况,查漏补缺、弥补不足,本文整理了试题答案解析相关信息!
汇总:安徽省A10联盟2025届高三下学期开年考试题及答案汇总
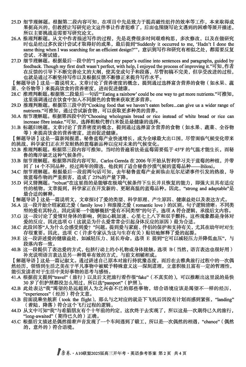
英语试题及答案解析









安徽省A10联盟2025届高三下学期开年考英语考试已于近日开考,为方便考生考后及时查看考试情况,查漏补缺、弥补不足,本文整理了试题答案解析相关信息!
汇总:安徽省A10联盟2025届高三下学期开年考试题及答案汇总
英语试题及答案解析








