浙江强基联盟2025年2月高三下学期联考生物试题及答案
时间:
浙江 理综试题
浙江强基联盟2025年2月高三下学期联考生物考试已于近日开考,为方便考生考后及时查看考试情况,查漏补缺、弥补不足,本文整理了试题答案解析相关信息!
汇总:浙江强基联盟2025年2月高三下学期联考试题及答案汇总
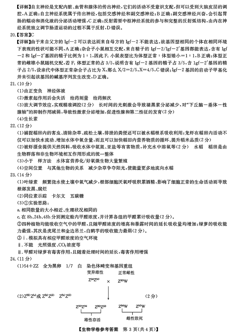
生物试题及答案解析












浙江强基联盟2025年2月高三下学期联考生物考试已于近日开考,为方便考生考后及时查看考试情况,查漏补缺、弥补不足,本文整理了试题答案解析相关信息!
汇总:浙江强基联盟2025年2月高三下学期联考试题及答案汇总
生物试题及答案解析











