梅州一模2025届高三下学期模拟预测(一)生物试题及答案
时间:
广东 理综试题
广东梅州一模2025届高三下学期模拟预测(一)生物考试已于近日开考,为方便考生考后及时查看考试情况,查漏补缺、弥补不足,本文整理了试题答案解析相关信息!
汇总:广东梅州一模2025届高三下学期模拟预测(一)试题及答案汇总
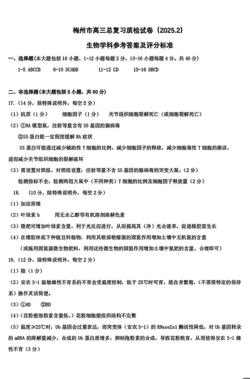
生物试题及答案解析










广东梅州一模2025届高三下学期模拟预测(一)生物考试已于近日开考,为方便考生考后及时查看考试情况,查漏补缺、弥补不足,本文整理了试题答案解析相关信息!
汇总:广东梅州一模2025届高三下学期模拟预测(一)试题及答案汇总
生物试题及答案解析









