mksports - >黑龙江高考 >黑龙江高考试题 >黑龙江理综试题 >

哈三中2025年高三学年第一次模考生物试题及答案

时间: 黑龙江 理综试题

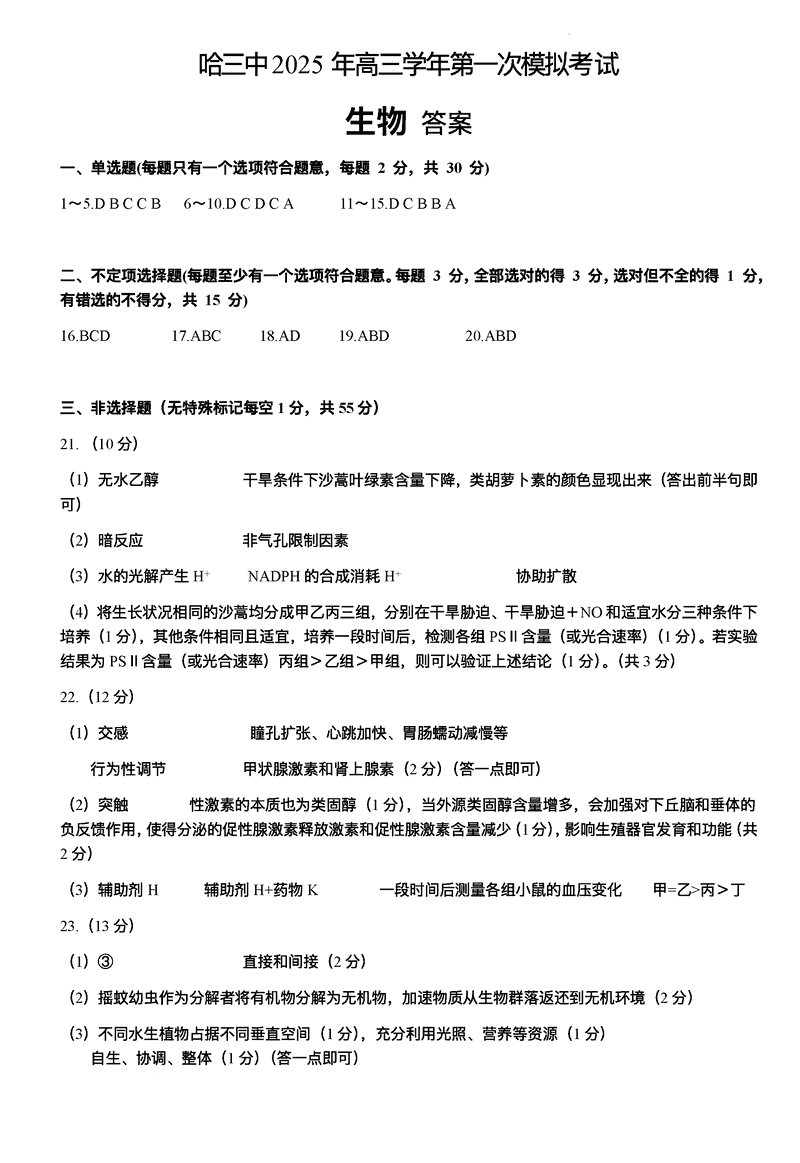
哈三中2025年高三学年第一次模考生物考试已于近日开考,为方便考生考后及时查看考试情况,查漏补缺、弥补不足,本文整理了试题答案解析相关信息!

汇总:哈三中2025年高三学年第一次模拟考试试题及答案汇总

生物试题及答案解析