mksports - >重庆高考 >重庆高考试题 >重庆理综试题 >

重庆市好教育联盟2025届高三2月联考物理试题及答案

时间: 重庆 理综试题

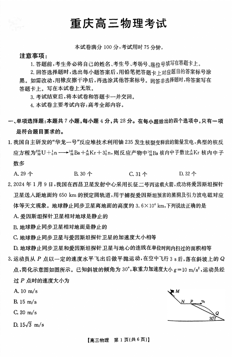
重庆市好教育联盟2025届高三2月联考物理考试已于近日开考,为方便考生考后及时查看考试情况,查漏补缺、弥补不足,本文整理了试题答案解析相关信息!

汇总:重庆市好教育联盟2025届高三2月联考试题及答案汇总

物理试题及答案解析