淄博市、滨州市2025届高三下学期3月一模生物试题及答案
时间:
山东 理综试题
淄博市、滨州市2025届高三下学期3月一模生物考试已于近日开考,为方便考生考后及时查看考试情况,查漏补缺、弥补不足,本文整理了试题答案解析相关信息!
汇总:淄博市、滨州市2025届高三下学期3月第一次模拟考试试题及答案汇总
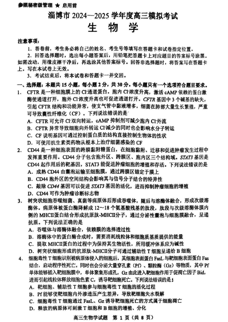
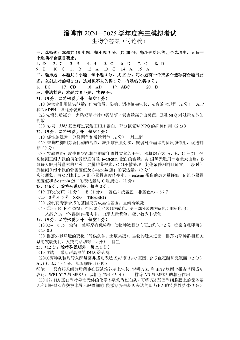
生物试题及答案解析









淄博市、滨州市2025届高三下学期3月一模生物考试已于近日开考,为方便考生考后及时查看考试情况,查漏补缺、弥补不足,本文整理了试题答案解析相关信息!
汇总:淄博市、滨州市2025届高三下学期3月第一次模拟考试试题及答案汇总
生物试题及答案解析








