mksports - >河南高考 >河南高考试题 >河南语文试题 >

河南五市一模2025年高三第一次联考语文试题及答案

时间: 河南 语文试题

河南(驻马店、漯河、南阳、信阳、三门峡)五市一模2025年高三第一次联考语文考试已于近日开考,为方便考生考后及时查看考试情况,查漏补缺、弥补不足,本文整理了试题答案解析相关信息!

汇总:河南五市一模2025年高三第一次联考试题及答案汇总

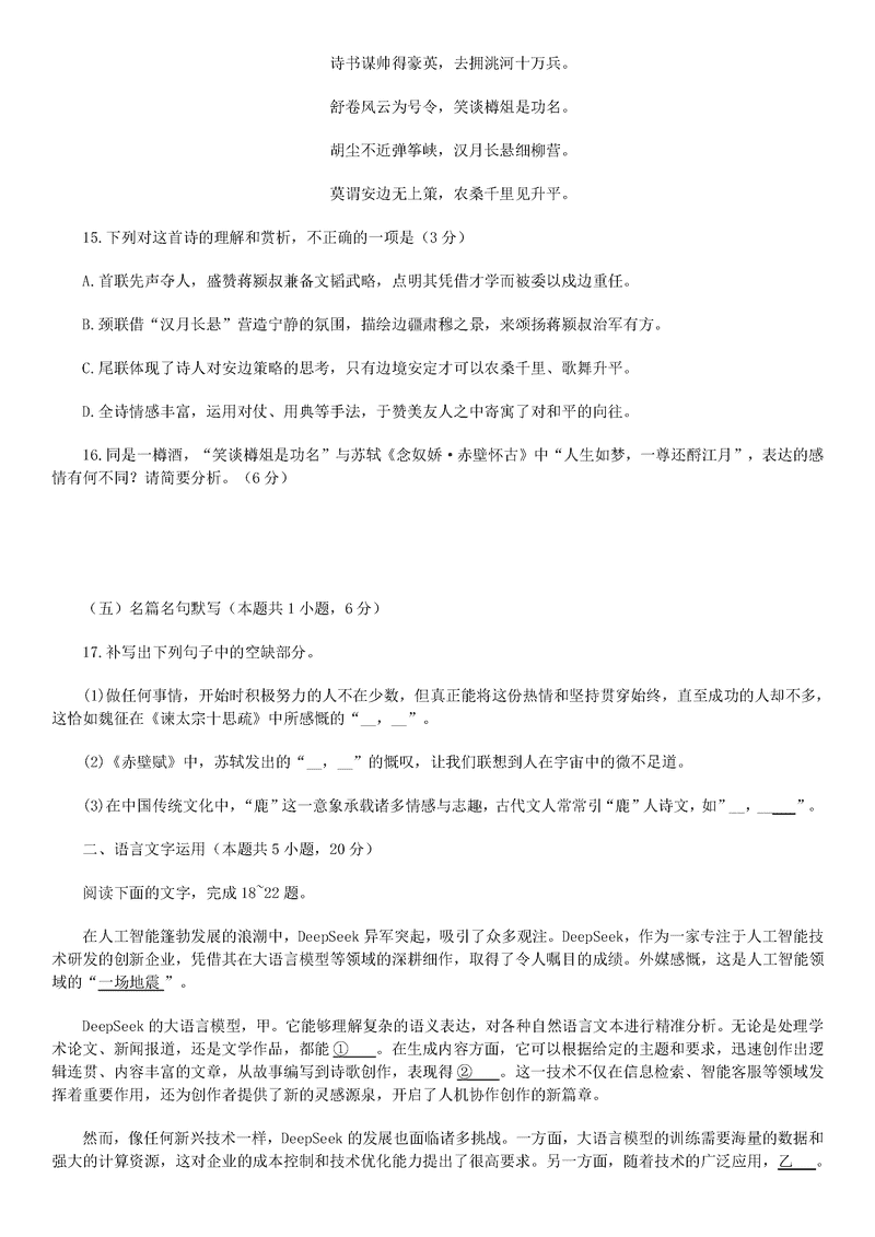
语文试题及答案解析