mksports - >安徽高考 >安徽高考试题 >安徽理综试题 >

安徽安庆2025届高三二模化学试题及答案

时间: 安徽 理综试题

安徽安庆2025届高三二模化学考试已于近日开考,为方便考生考后及时查看考试情况,查漏补缺、弥补不足,本文整理了试题答案解析相关信息!

汇总:安徽安庆2025届高三二模试题及答案汇总

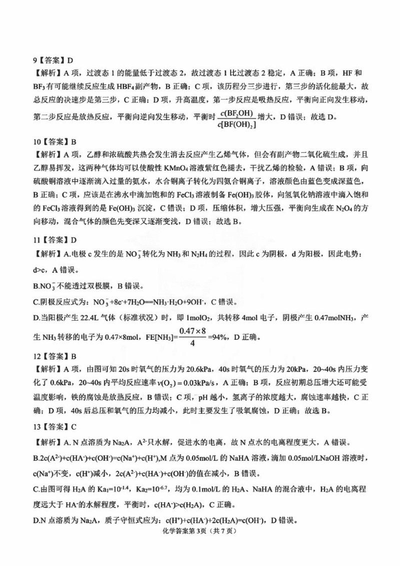
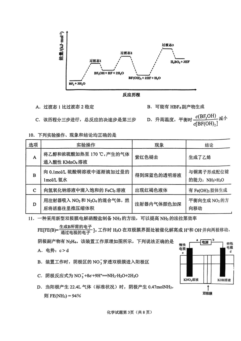
化学试题及答案解析