合肥二模2025届高三第二次教学质检语文试题及答案汇总
时间:
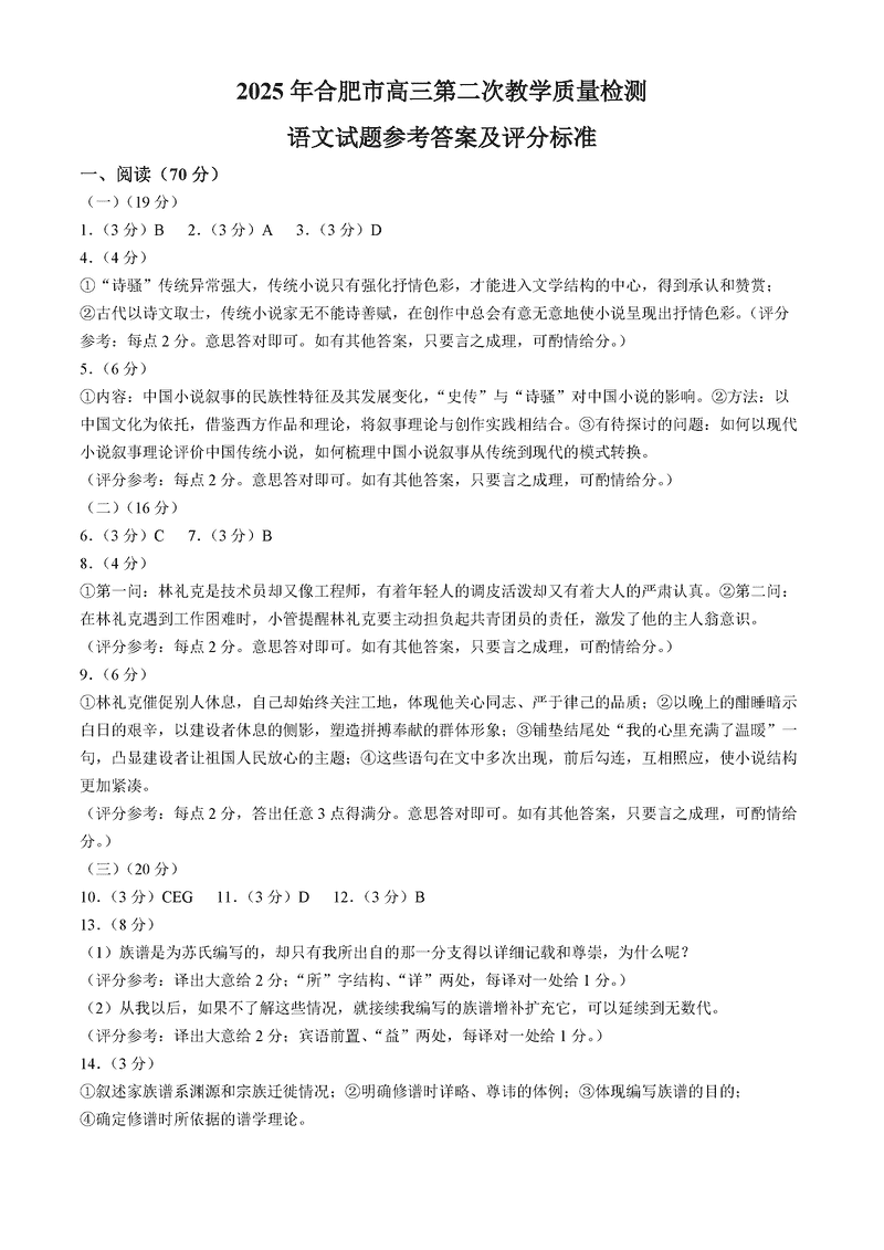
安徽 语文试题
合肥二模2025届高三第二次教学质检语文考试已于近日开考,为方便考生考后及时查看考试情况,查漏补缺、弥补不足,本文整理了试题答案解析相关信息!
汇总:合肥二模2025届高三第二次教学质量检测试题及答案汇总
语文试题及答案解析









合肥二模2025届高三第二次教学质检语文考试已于近日开考,为方便考生考后及时查看考试情况,查漏补缺、弥补不足,本文整理了试题答案解析相关信息!
汇总:合肥二模2025届高三第二次教学质量检测试题及答案汇总
语文试题及答案解析








