mksports - >高考试题 >理综试题 >

九师联盟2025届高三3月质量检测生物试题及答案

时间: 理综试题

九师联盟2025届高三3月质量检测生物考试已于近日开考,为方便考生考后及时查看考试情况,查漏补缺、弥补不足,本文整理了试题答案解析相关信息!

汇总:九师联盟2025届高三3月质量检测试题及答案汇总

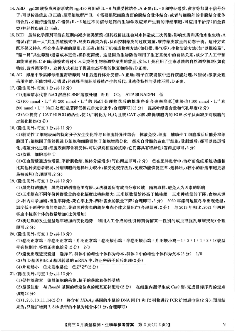
生物试题及答案解析