吉林长春2025届高三下学期质量监测(三)生物试题及答案
时间:
吉林 理综试题
吉林长春2025届高三下学期质量监测(三)生物考试已于近日开考,为方便考生考后及时查看考试情况,查漏补缺、弥补不足,本文整理了试题答案解析相关信息!
汇总:吉林省长春市2025届高三下学期质量监测(三)试题及答案汇总
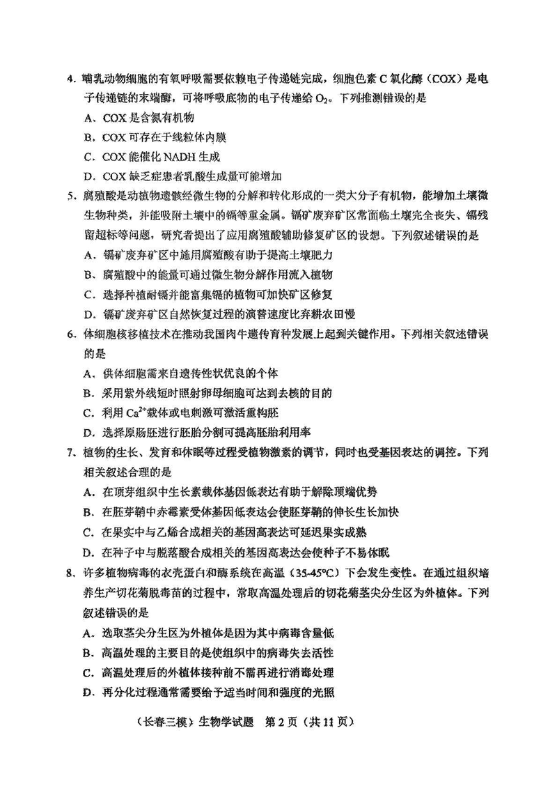
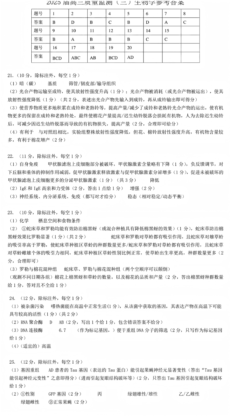
生物试题及答案解析












吉林长春2025届高三下学期质量监测(三)生物考试已于近日开考,为方便考生考后及时查看考试情况,查漏补缺、弥补不足,本文整理了试题答案解析相关信息!
汇总:吉林省长春市2025届高三下学期质量监测(三)试题及答案汇总
生物试题及答案解析











