mksports - >山东高考 >山东高考试题 >山东语文试题 >

山东名校考试联盟2025年高三4月模考语文试题及答案

时间: 山东 语文试题

山东名校考试联盟2025年高三4月模考语文考试已于近日开考,为方便考生考后及时查看考试情况,查漏补缺、弥补不足,本文整理了试题答案解析相关信息!

汇总:山东名校考试联盟2025年高三4月模考试题及答案汇总

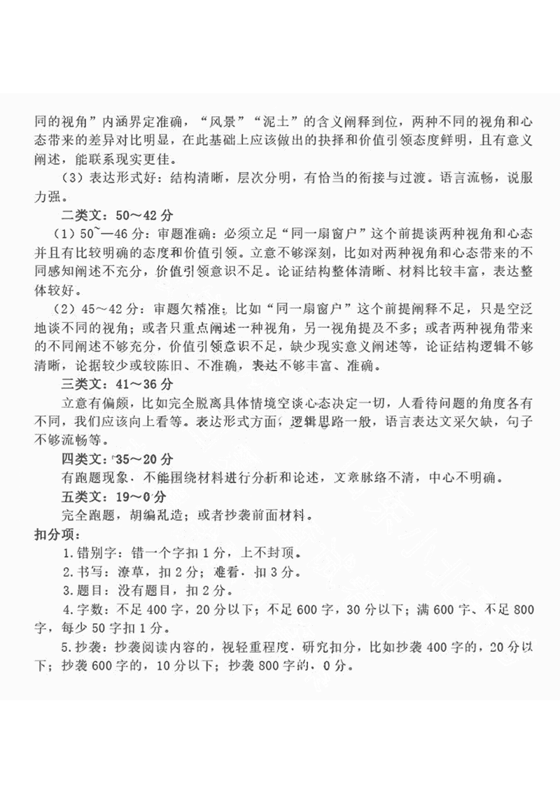
语文试题及答案解析