mksports - >安徽高考 >安徽高考试题 >安徽理综试题 >

合肥三模2025届高三5月教学质量检测生物试题及答案

时间: 安徽 理综试题

合肥三模2025届高三5月教学质量检测生物考试已于近日开考,为方便考生考后及时查看考试情况,查漏补缺、弥补不足,本文整理了试题答案解析相关信息!

汇总:合肥三模2025届高三5月教学质量检测试题及答案汇总

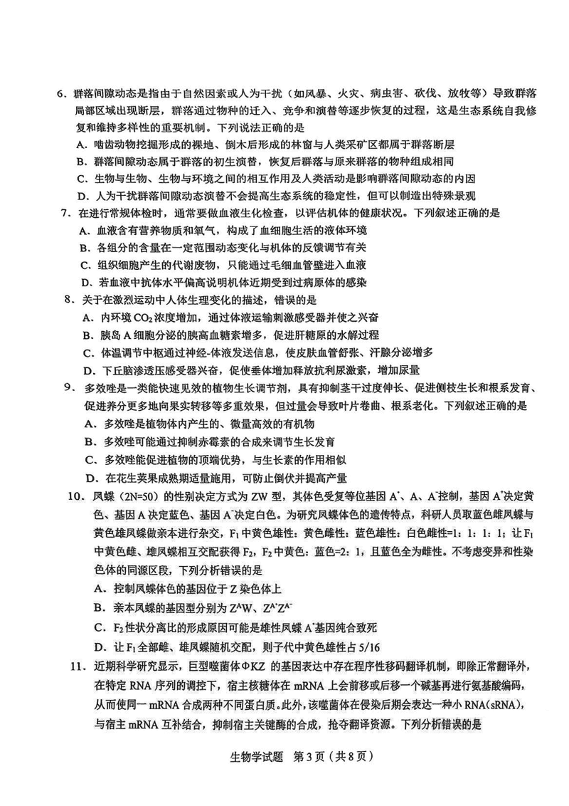
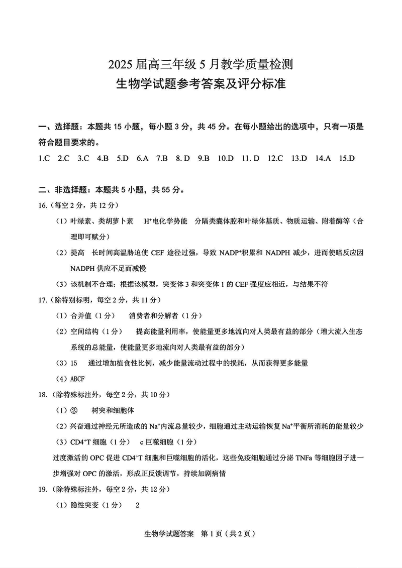
生物试题及答案解析