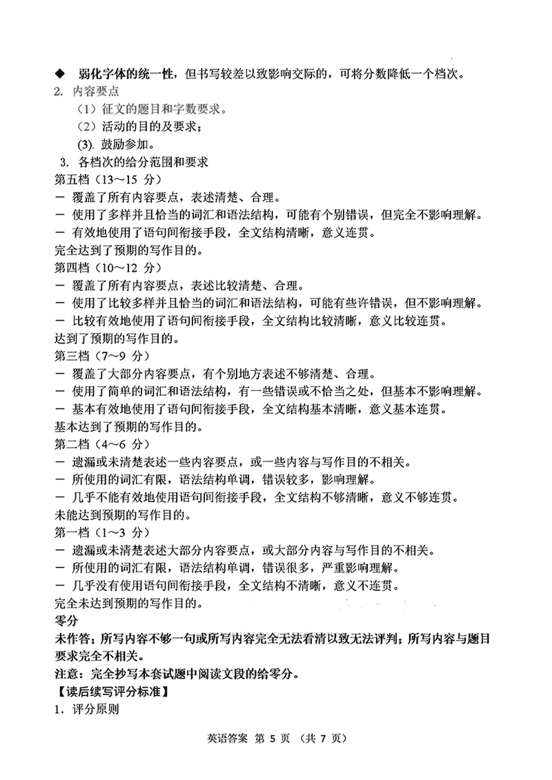
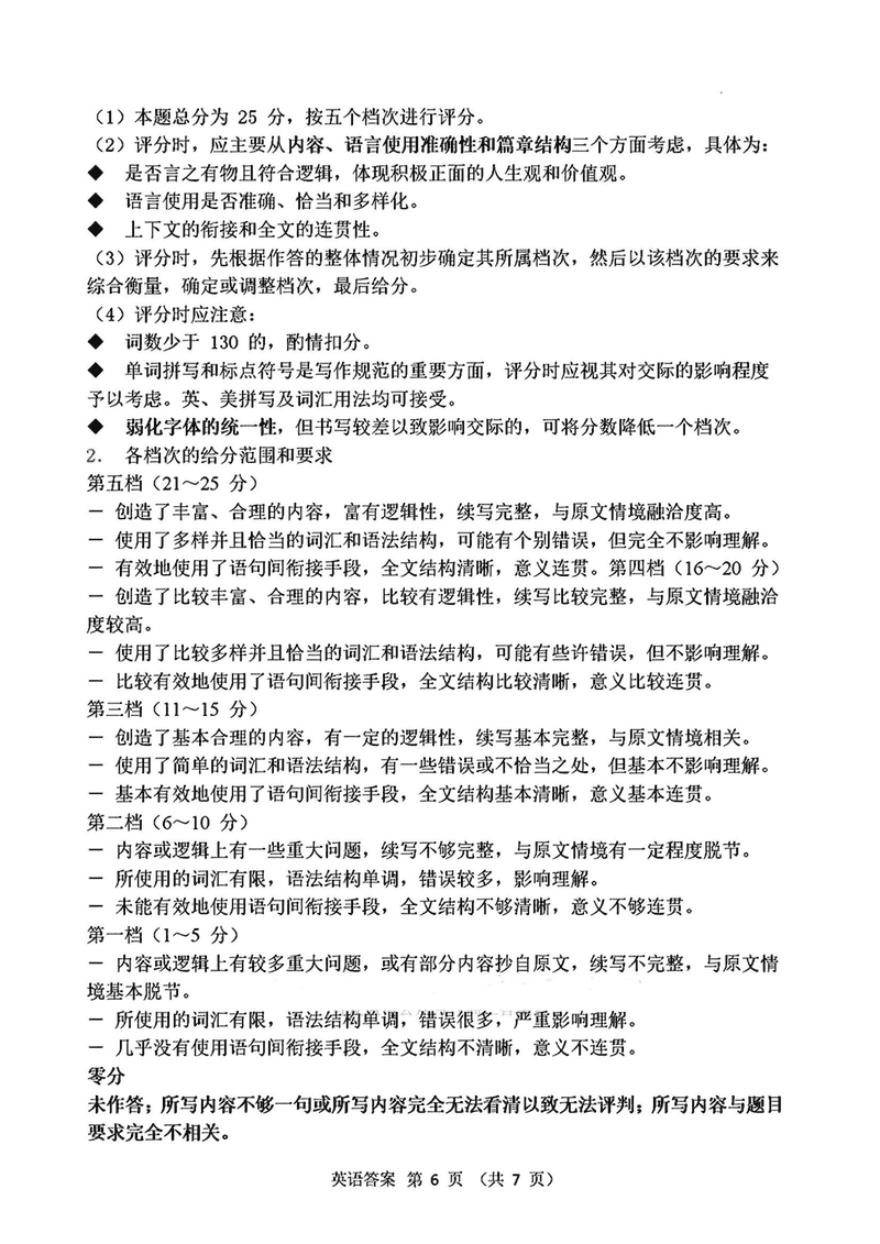
东北三省四市教研联合体2025年高考模拟试题(二)英语试题及答案
时间:
吉林 英语试题
东北三省四市教研联合体2025年高考模拟试题(二)英语考试已于近日开考,为方便考生考后及时查看考试情况,查漏补缺、弥补不足,本文整理了试题答案解析相关信息!
汇总:2025年东北三省四市教研联合体高考模拟试题(二)试题及答案汇总
英语试题及答案解析

















东北三省四市教研联合体2025年高考模拟试题(二)英语考试已于近日开考,为方便考生考后及时查看考试情况,查漏补缺、弥补不足,本文整理了试题答案解析相关信息!
汇总:2025年东北三省四市教研联合体高考模拟试题(二)试题及答案汇总
英语试题及答案解析
















