mksports - >福建高考 >福建高考试题 >福建理综试题 >

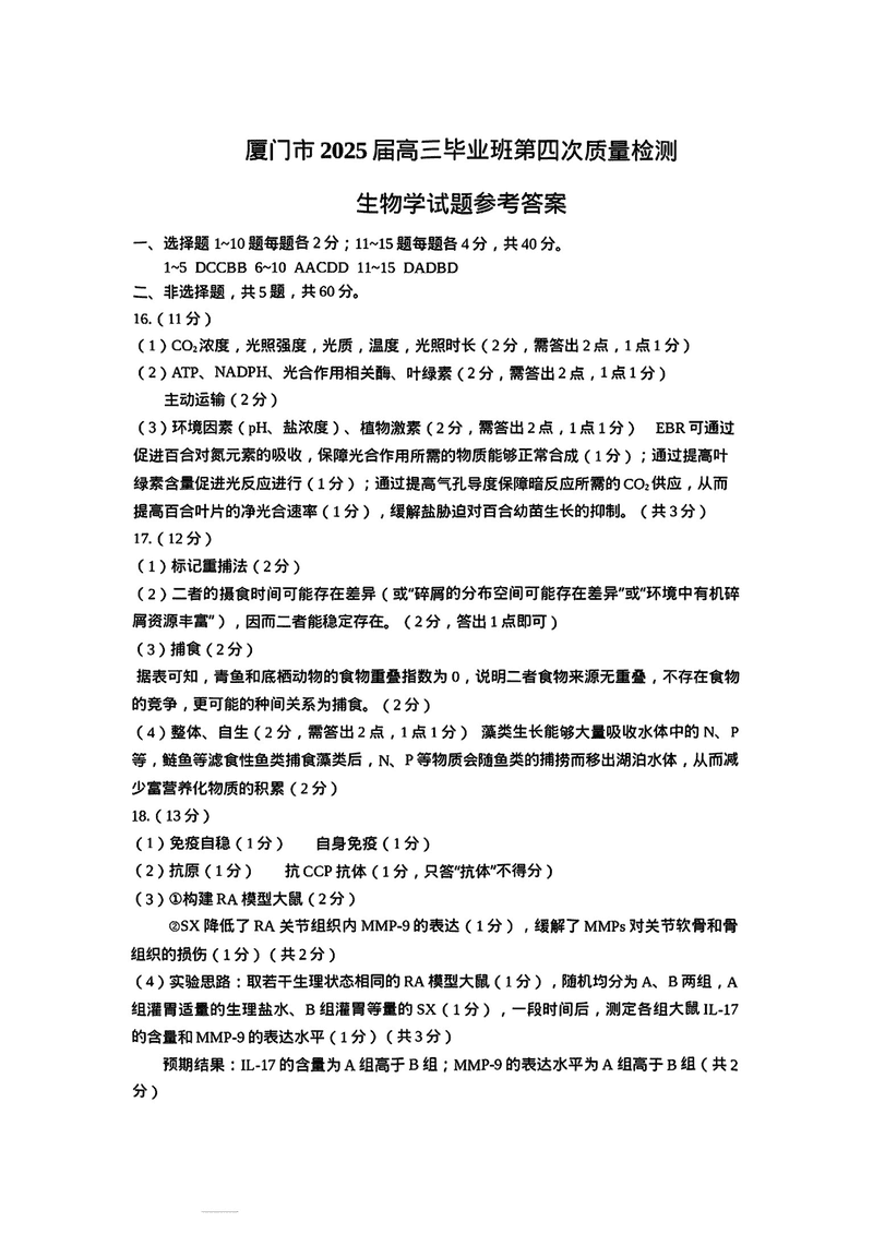
福建厦门2025 届高三第四次质检生物试题及答案

时间: 福建 理综试题

福建厦门2025 届高三第四次质检生物考试已于近日开考,为方便考生考后及时查看考试情况,查漏补缺、弥补不足,本文整理了试题答案解析相关信息!

汇总:福建厦门2025 届高三第四次质量检测试题及答案汇总

生物试题及答案解析