mksports - >浙江高考 >浙江高考试题 >浙江理综试题 >

浙江诸暨2025年5月高三适应性考生物试题及答案

时间: 浙江 理综试题

浙江诸暨2025年5月高三适应性考生物考试已于近日开考,为方便考生考后及时查看考试情况,查漏补缺、弥补不足,本文整理了试题答案解析相关信息!

汇总:浙江诸暨2025年5月高三适应性考试试题及答案汇总

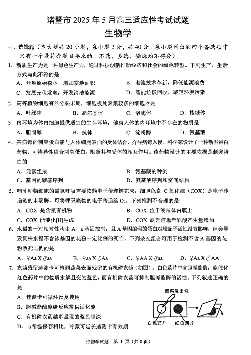
生物试题及答案解析