mksports - >安徽高考 >安徽高考试题 >安徽理综试题 >

皖江名校联盟2025届高三最后一卷生物试题及答案

时间: 安徽 理综试题

皖江名校联盟2025届高三最后一卷生物考试已于近日开考,为方便考生考后及时查看考试情况,查漏补缺、弥补不足,本文整理了试题答案解析相关信息!

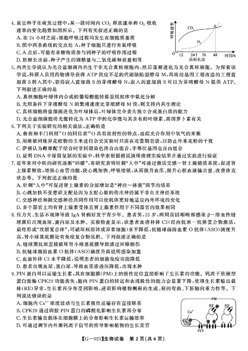
汇总:皖江名校联盟2025届高三最后一卷试题及答案汇总

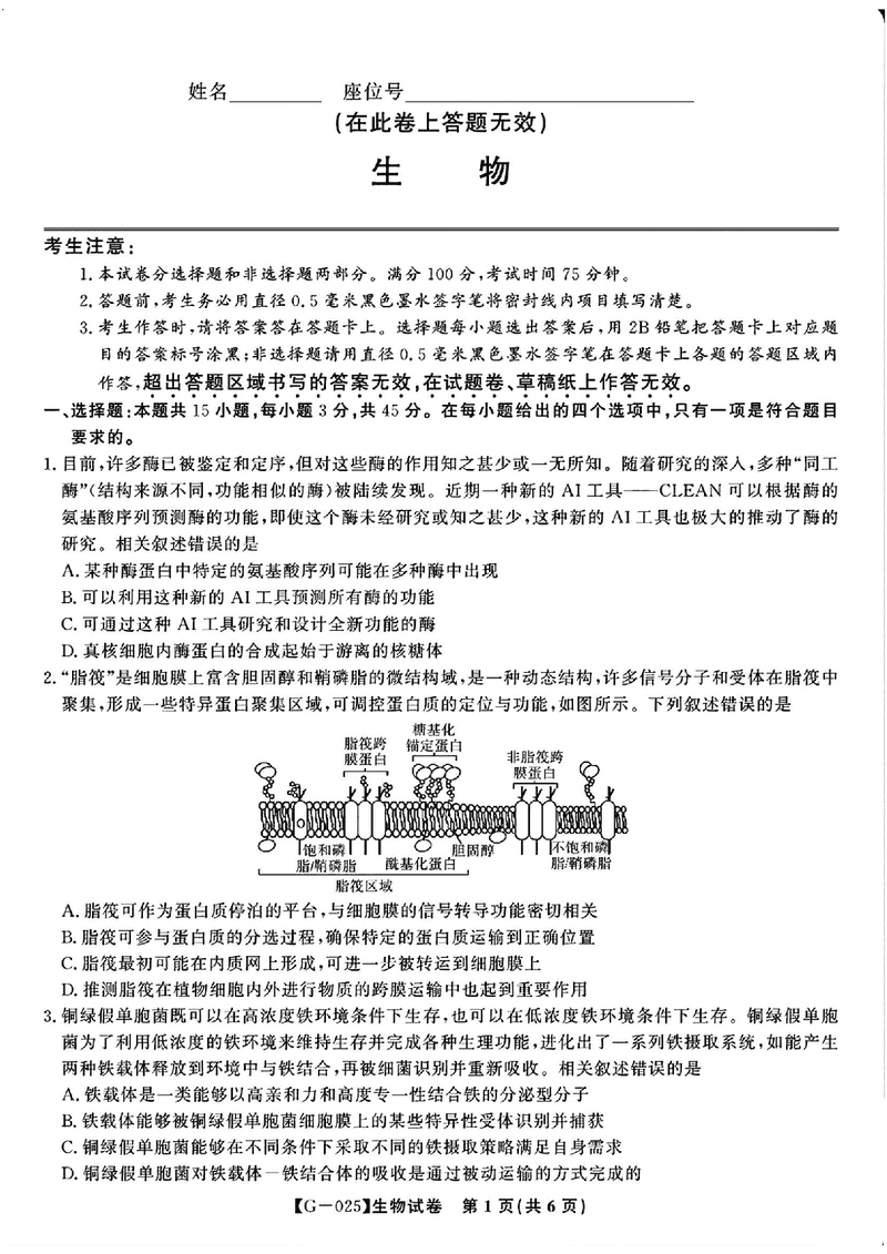
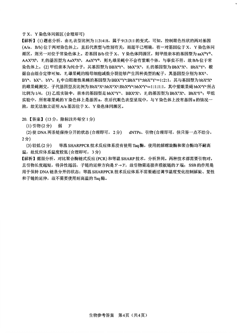
生物试题及答案解析