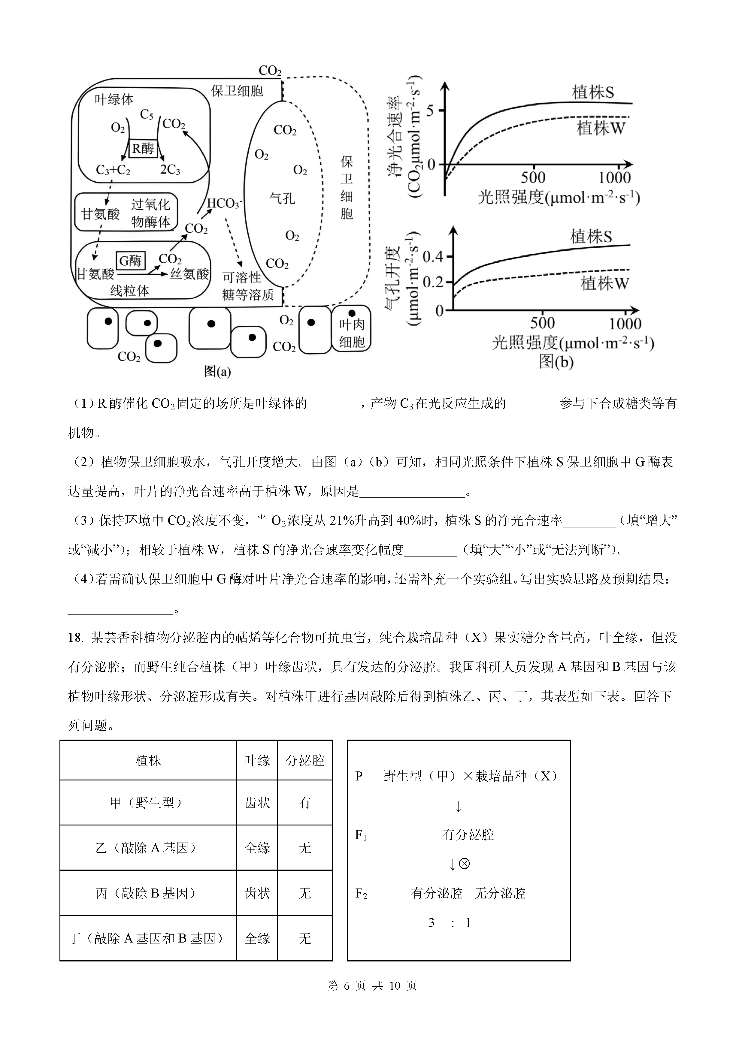
文综试题
数学试题
理综试题
英语试题
语文试题
考题汇总
mksports -
>
陕西高考
>
陕西高考试题
>
陕西理综试题
>
2025年陕西青海山西宁夏四省高考生物试题及答案解析
时间:
2025-06-18
陕西
理综试题
相关文章
2025年新高考山西、陕西两省高三4月联考物理试题及答案
2025年新高考山西、陕西两省高三4月联考生物试题及答案
2025年新高考山西、陕西两省高三4月联考化学试题及答案
陕西山西天一小高考2025年高三第三次考试物理试题及答案
陕西山西天一小高考2025年高三第三次考试生物试题及答案
陕西山西天一小高考2025年高三第三次考试化学试题及答案
咸阳市2025年高考模拟检测(二)物理试题及答案
热门推荐
2022年高考全国乙卷理综试卷真题与答案解析
06-08
2022年高考全国乙卷理综真题及答案解析(完整版)
06-10
2022浙江高考技术试卷真题及答案解析(浙江卷)
06-16
4
2022年广东高考物理试卷真题及答案解析
5
2022年高考全国甲卷理综试卷真题与答案解析
6
2022年广东高考生物试卷真题及答案解析
7
2022年湖南高考物理试卷真题及答案解析
8
2022年湖南高考生物试卷真题及答案解析(已更新)
9
2022年山东高考化学试卷真题及答案解析
10
2021年全国乙卷理综真题答案解析
最新文章
2025年高考江苏卷物理试题及答案解析
2025年高考江苏卷生物试题及答案解析
2025年高考江苏卷历史试题及答案解析
2025年高考江苏卷化学试题及答案解析
2025年高考江苏卷地理试题及答案解析
2025年山东高考政治试题及答案解析
2025年山东高考物理试题及答案解析
2025年山东高考生物试题及答案解析
2025年山东高考历史试题及答案解析
2025年山东高考化学试题及答案解析
2025年山东高考地理试题及答案解析
米兰网web版
|
安博手机平台-安博(中国)
|
米兰官方网页版
|
星空在线
|
赢博平台
|
开云手机官方版在线入口
|
天行在线客服
|
雷火·竞技(中国区)电竞官网
|
安博手机网页版-安博(中国)官方
|