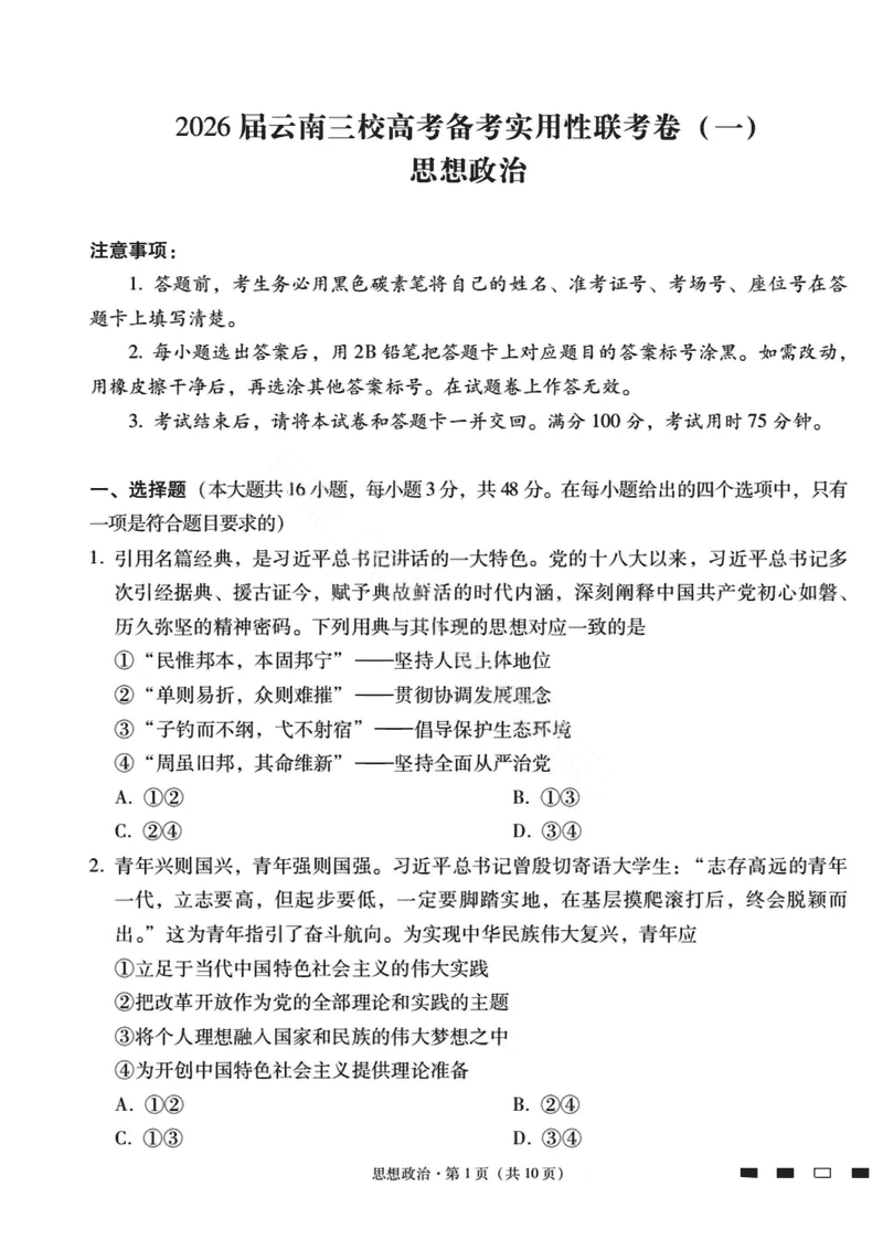
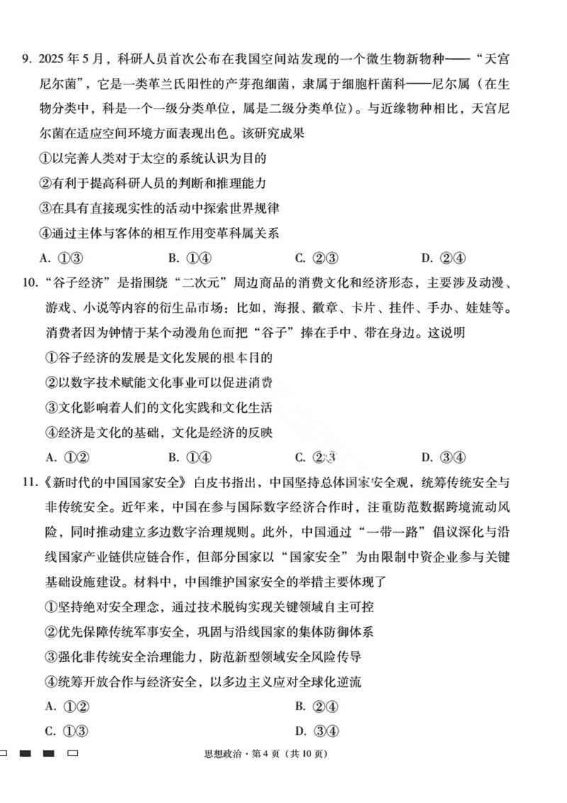
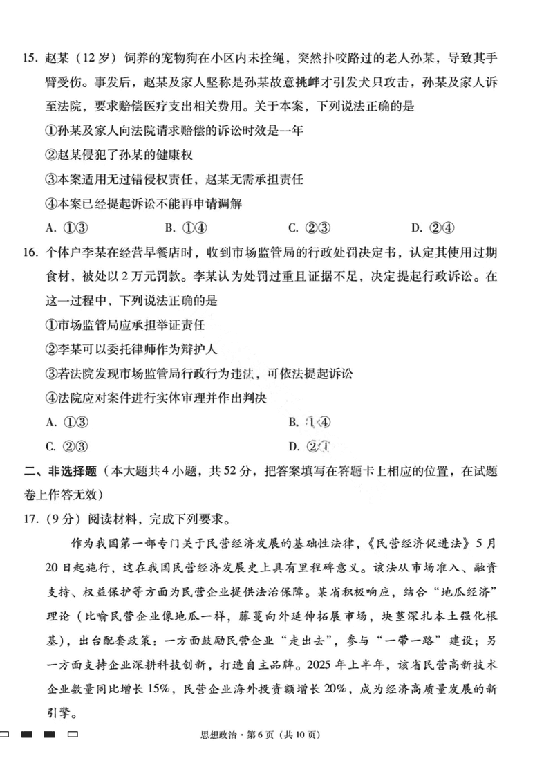
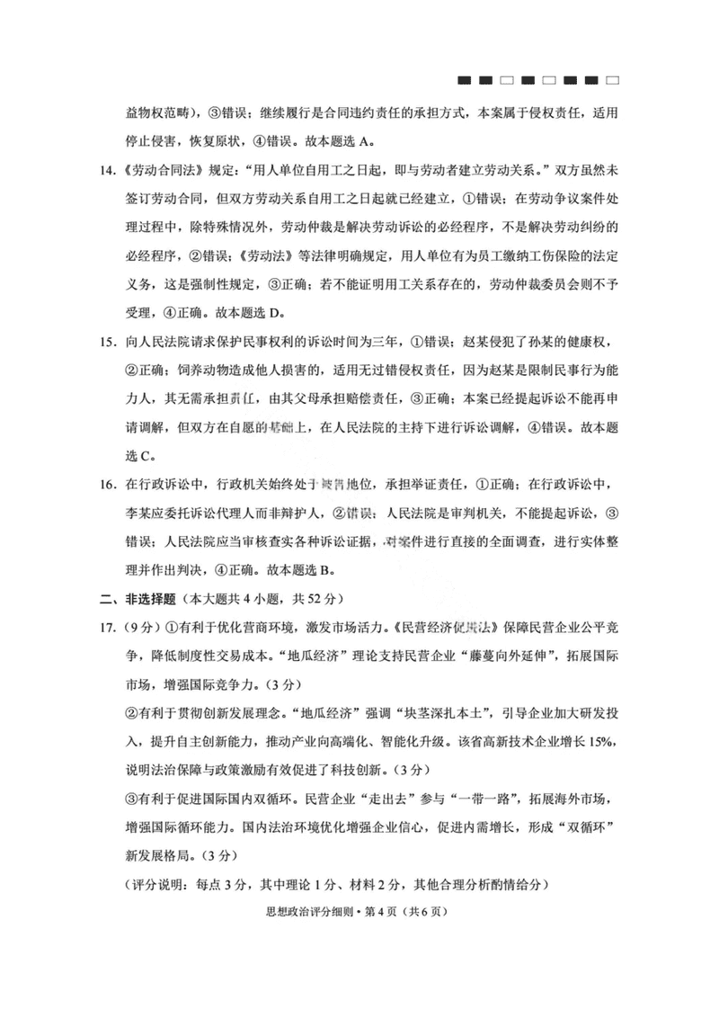
2026届云南三校高考备考实用性联考试卷(一)政治试题及答案
时间:
云南 文综试题
2026届云南三校高考备考实用性联考试卷(一)政治考试已于近日开考,为方便考生考后及时查看考试情况,查漏补缺、弥补不足,本文整理了试题答案解析相关信息!
汇总:2026届云南三校高考备考实用性联考试卷(一)试题及答案汇总
政治试题及答案解析
















2026届云南三校高考备考实用性联考试卷(一)政治考试已于近日开考,为方便考生考后及时查看考试情况,查漏补缺、弥补不足,本文整理了试题答案解析相关信息!
汇总:2026届云南三校高考备考实用性联考试卷(一)试题及答案汇总
政治试题及答案解析















