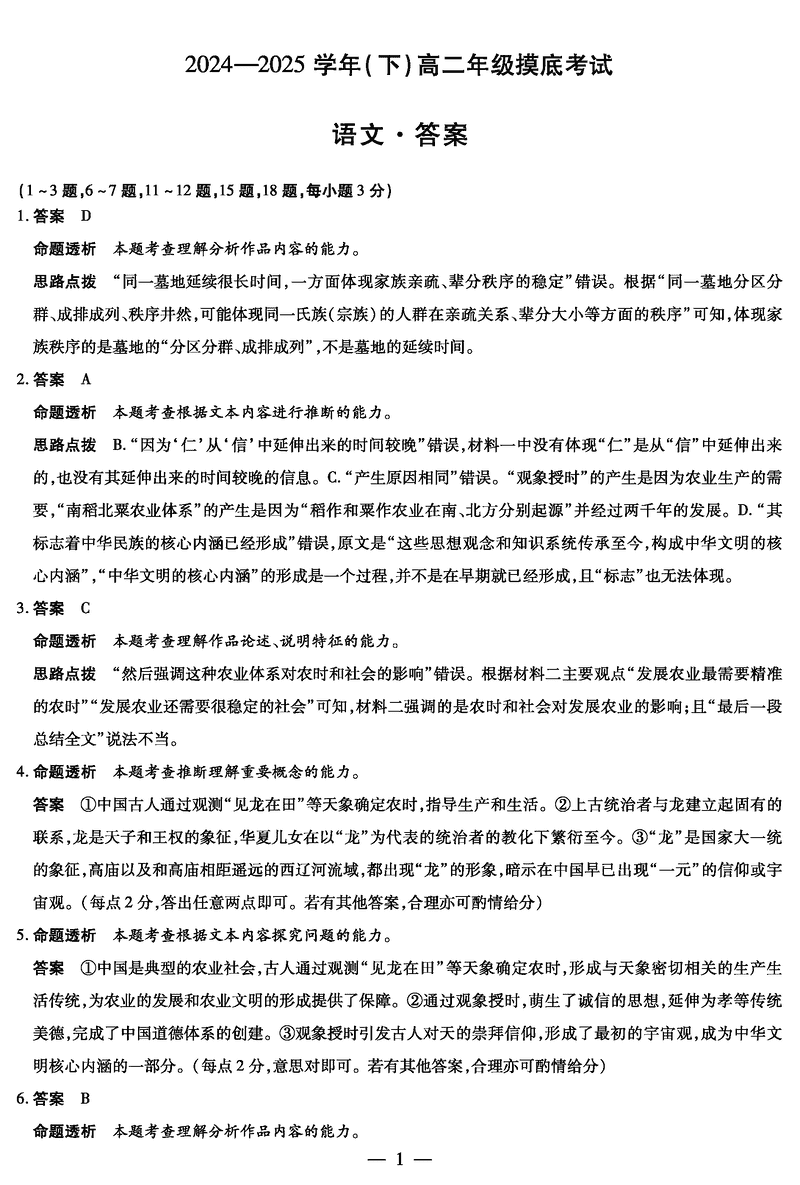
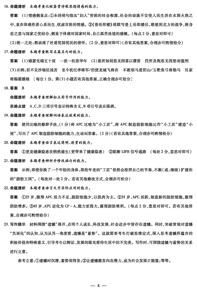
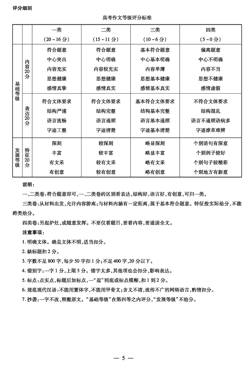
mksports - >安徽高考 >安徽高考复习 >安徽高中语文 >

安徽天一大联考2024-2025学年高二下学期6月摸底语文试题及答案

时间: 安徽 高中语文

安徽省天一大联考2024-2025学年高二下学期6月摸底语文考试已于近日开考,为方便考生考后及时查看考试情况,查漏补缺、弥补不足,本文整理了试题答案解析相关信息!

语文试题及答案解析