mksports - >重庆高考 >重庆高考复习 >重庆高中物理 >

重庆市七校联盟2025年春期高二期末物理试题及答案

时间: 重庆 高中物理

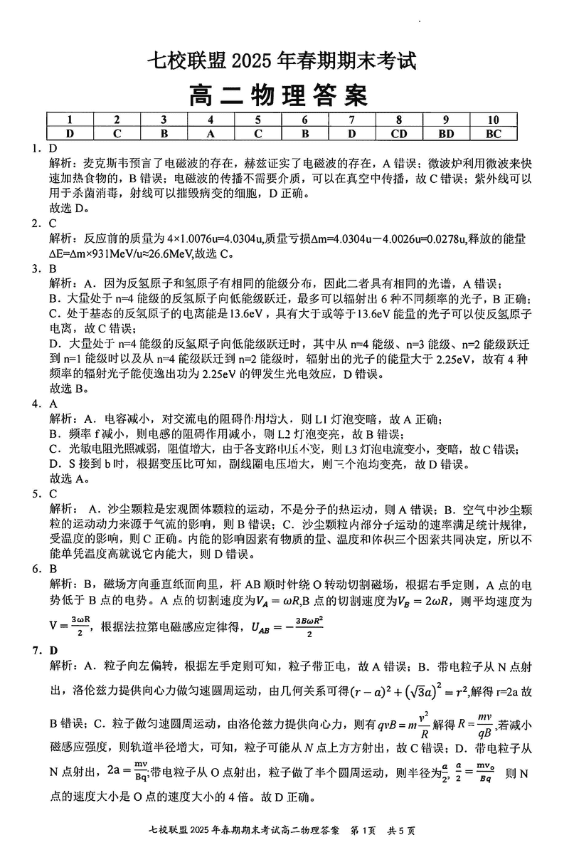
重庆市七校联盟2025年春期高二年级期末考物理考试已于近日开考,为方便考生考后及时查看考试情况,查漏补缺、弥补不足,本文整理了试题答案解析相关信息!

物理试题及答案解析