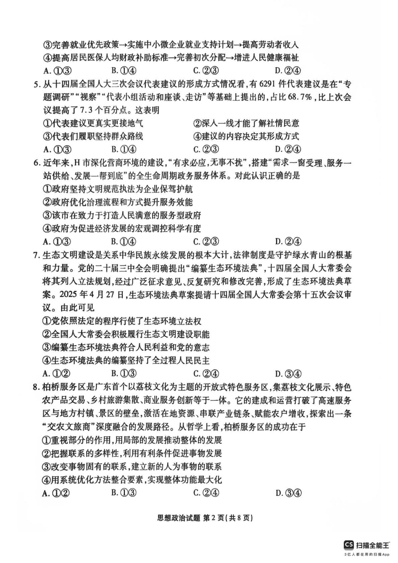
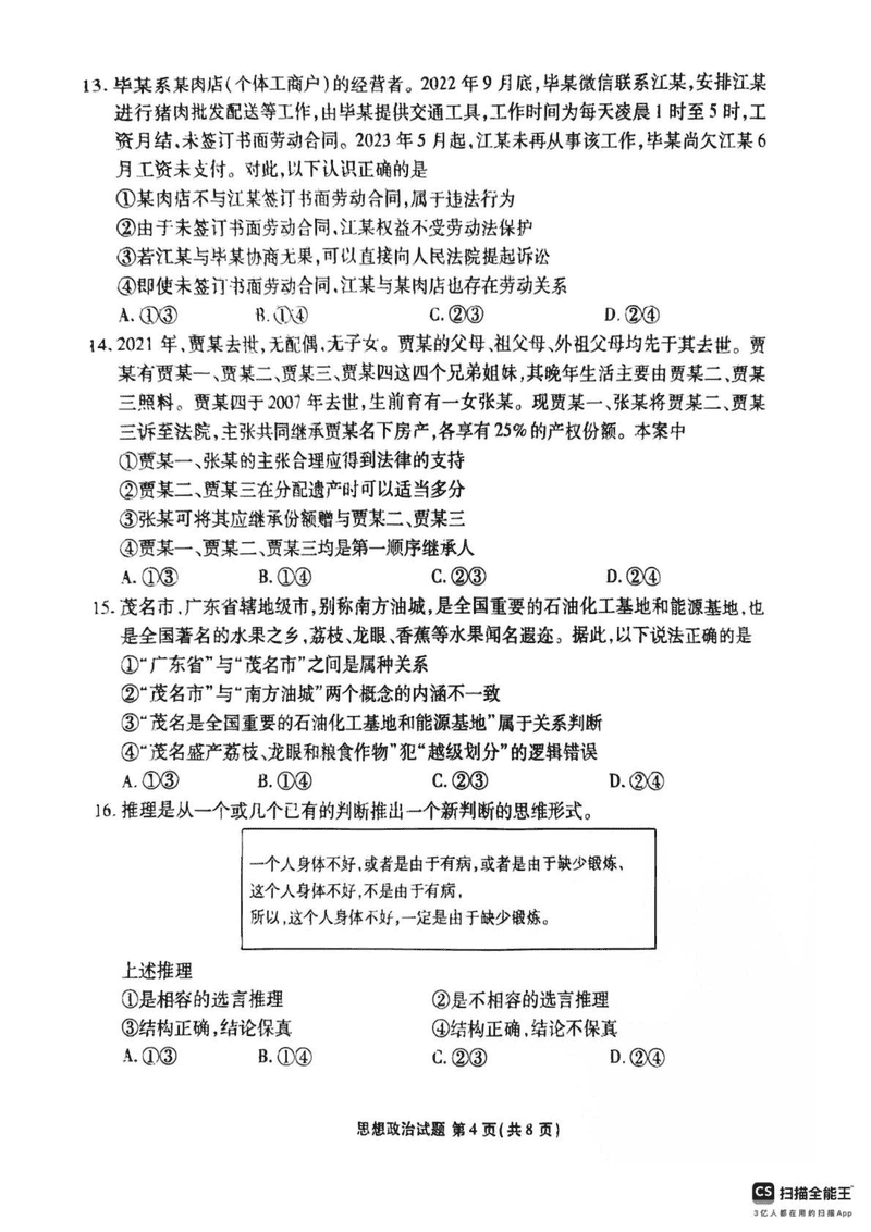
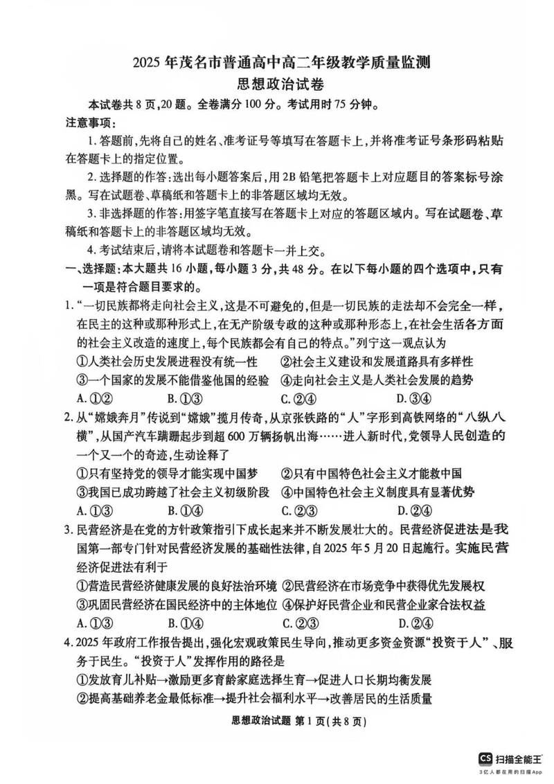
mksports - >广东高考 >广东高考复习 >广东高中政治 >

广东茂名2025年高二下学期期末教学质量监测政治试题及答案

时间: 广东 高中政治

广东省茂名市2024-2025学年高二下学期期末教学质量监测政治考试已于近日开考,为方便考生考后及时查看考试情况,查漏补缺、弥补不足,本文整理了试题答案解析相关信息!

政治试题及答案解析