mksports - >河南高考 >河南高考复习 >河南高中生物 >

河南金科·新未来2024~2025年高二下学期期末联考生物试题及答案

时间: 河南 高中生物

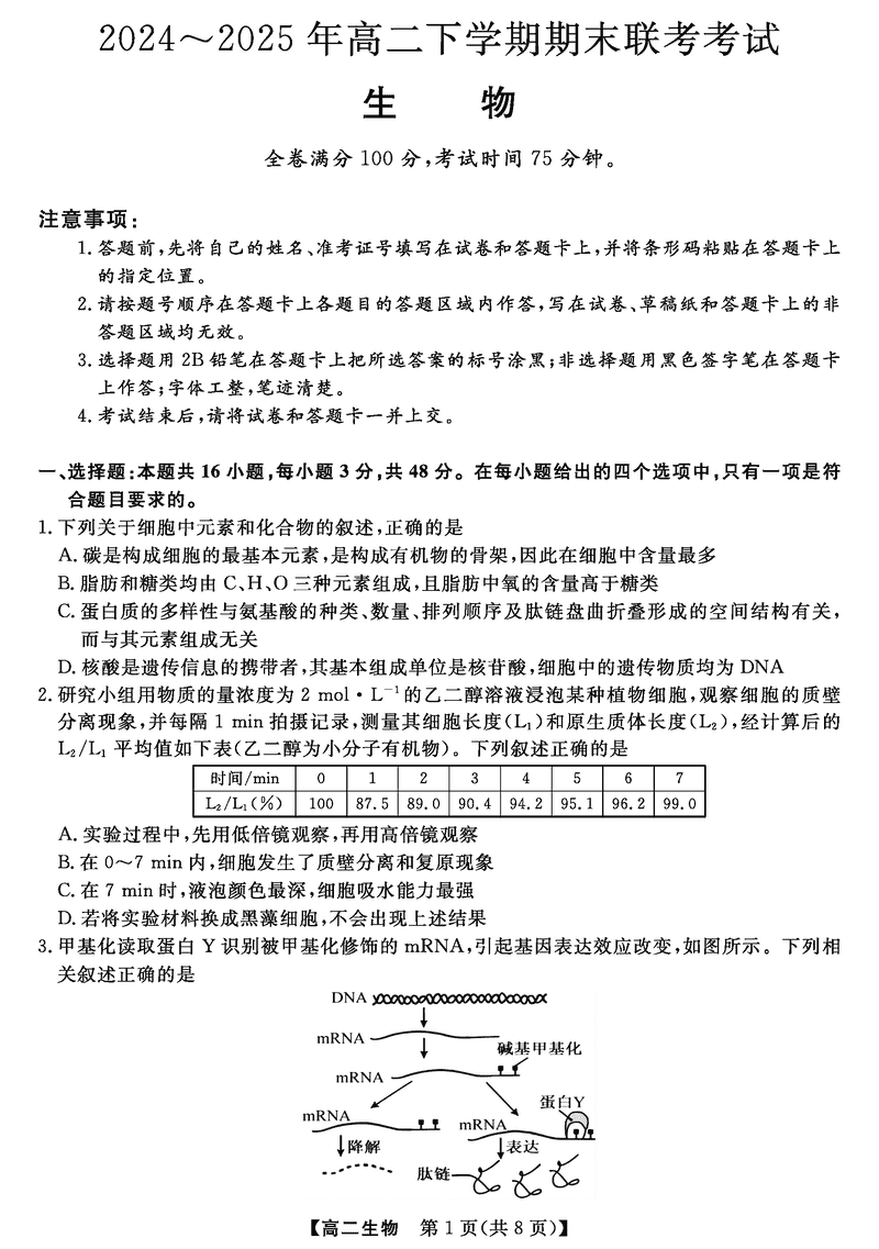
河南省金科·新未来2024~2025年高二下学期期末联考生物考试已于近日开考,为方便考生考后及时查看考试情况,查漏补缺、弥补不足,本文整理了试题答案解析相关信息!

生物试题及答案解析