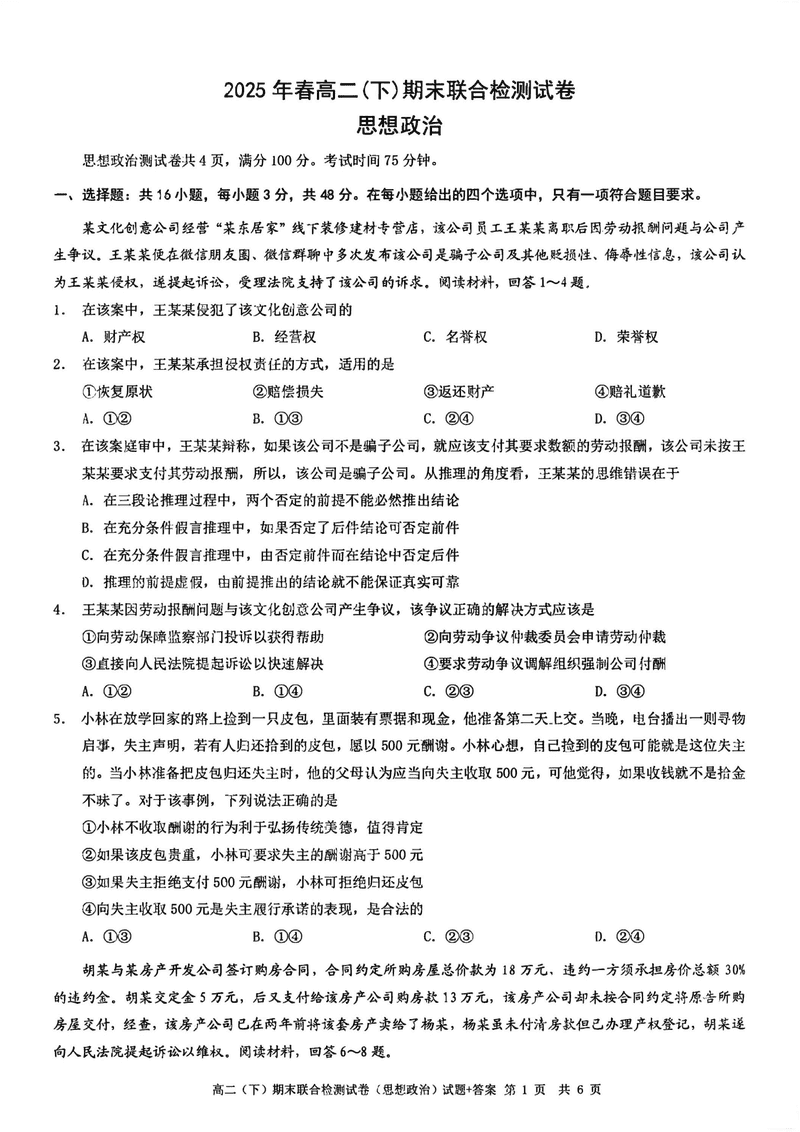
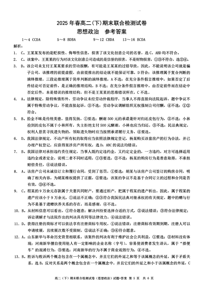
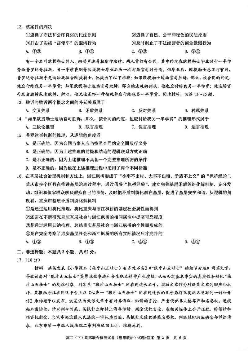
mksports - >重庆高考 >重庆高考复习 >重庆高中政治 >

重庆康德教育2025年高二下期末联合检测政治试题及答案

时间: 重庆 高中政治

重庆康德教育2025年高二下期末联合检测政治考试已于近日开考,为方便考生考后及时查看考试情况,查漏补缺、弥补不足,本文整理了试题答案解析相关信息!

政治试题及答案解析