mksports - >河南高考 >河南高考试题 >河南理综试题 >

许昌市2024-2025学年高二下学期7月期末生物试题及答案

时间: 河南 理综试题

河南省许昌市2024-2025学年高二下学期7月期末生物考试已于近日开考,为方便考生考后及时查看考试情况,查漏补缺、弥补不足,本文整理了试题答案解析相关信息!

汇总:许昌市2024-2025学年高二下学期7月期末

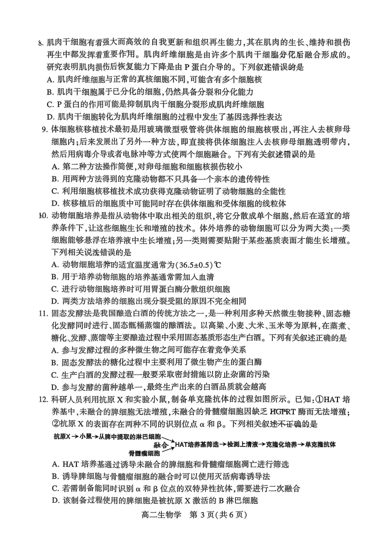
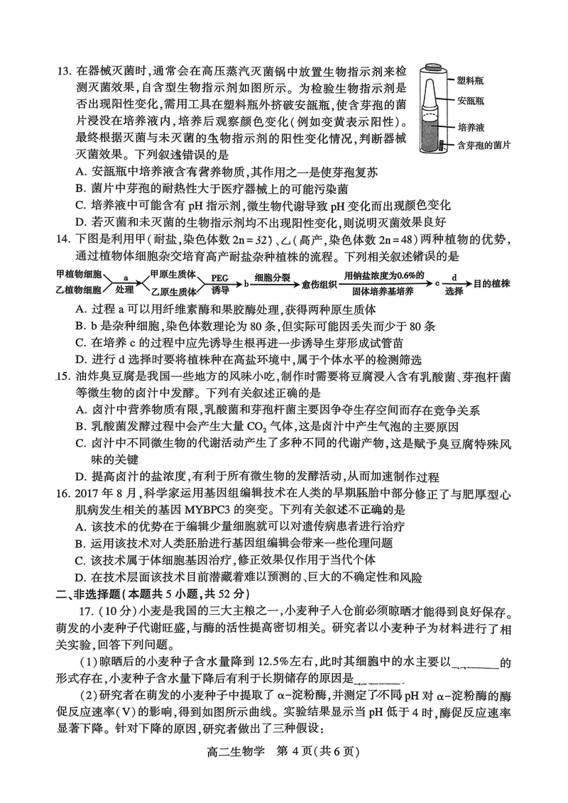
生物试题及答案解析