mksports - >湖南高考 >湖南高考试题 >湖南理综试题 >

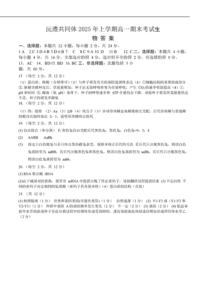
湖南沅澧共同体2025年高一下学期期末生物试题及答案

时间: 湖南 理综试题

湖南沅澧共同体2025年高一下学期期末生物考试已于近日开考,为方便考生考后及时查看考试情况,查漏补缺、弥补不足,本文整理了试题答案解析相关信息!

汇总:湖南沅澧共同体2025年高一下学期期末

生物试题及答案解析