mksports - >河北高考 >河北高考试题 >河北理综试题 >

河北金太阳2024-2025学年高二下学期7月期末生物试题及答案

时间: 河北 理综试题

河北金太阳2024-2025学年高二下学期7月期末生物考试已于近日开考,为方便考生考后及时查看考试情况,查漏补缺、弥补不足,本文整理了试题答案解析相关信息!

汇总:河北金太阳2024-2025学年高二下学期7月期末

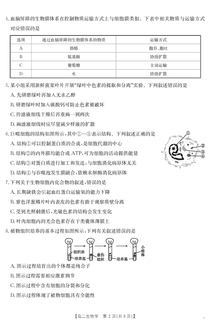
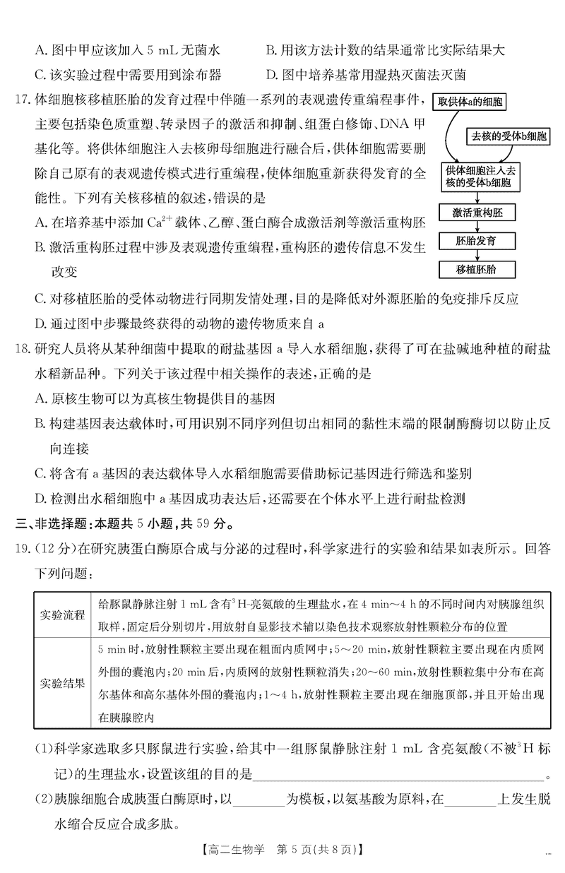
生物试题及答案解析