2025年厦门中考最低投档分数线和位次公布
经厦门市中招领导小组研究同意,现公布今年中招普高普通生、定向生和综合高中班试点的最低投档分数和全市最低投档位次。今年中招职业类学校于7月24日下午录取,普高学校于7月25日上午录取,录取结果将于7月26日10:00前公布。

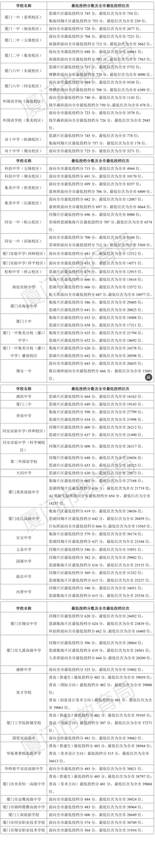
2025年厦门中考最低投档分数线和位次
在符合各考试科目等级、综合素质评价毕业总评五个维度、招生片区等方面条件的前提下,各校普高普通生录取的最低投档分数和全市最低投档位次如下:

2025年厦门中考招生范围是什么
除特别规定之外,各普通高中面向属地所在片区招生。
1.面向全市招生的:厦门外国语学校(含海沧校区和集美校区)、集美中学(含侨英校区和后溪校区)、科技中学(含思明校区和翔安校区)、厦门二中(含五缘校区和集美校区)、厦门实验中学(含西柯校区和祥平校区)、厦门市音乐学校、翔安一中、厦门一中海沧校区、同安一中滨海校区、双十中学翔安校区、厦门六中同安校区、英才学校、康桥中学、厦门工学院附属学校、国贸协和双语高级中学、华锐莱普顿高级中学、华师希平双语高级中学、央美恒一高级中学、金鹰高级中学以及五年制高职、中等职业学校。
厦门外国语学校海沧校区、集美校区的“钱学森班”,厦门六中东渡校区、同安校区的“博雅班”,厦门二中五缘校区、集美校区的“南强班”,各分别面向全市招收50人。集美中学侨英校区“嘉庚班”面向全市招收100人,后溪校区“嘉庚班”面向全市招收50人。同安一中滨海校区“苏颂班”、厦门沧江高级中学“行知班”、厦门市翔安中学“科创班”、翔安一中“蔡启瑞班”、海沧实验中学“航天班”、厦门熹海高级中学“AI领航实验班”、厦门九溪高级中学“九章班”,各面向全市招收50人。
2.面向片区之外招生的:厦门一中思明校区、双十中学枋湖校区各面向片区之外招收20人。同安一中轮山校区“苏颂班”面向片区之外招收50人。
其他普通高中面向片区之外招收部分普通生,计划指标详见《厦门市2025年高中阶段学校招生计划册》。
3.面向其他设区市招生的:中等职业学校可跨设区市招生。需报市教育局确认后统一发函征求生源地设区市教育局意见(内容包括招生人数、招生对象、招生办法、收费标准等),经生源地设区市教育局同意,完成衔接后方可向社会公布具体招生简章,组织招生。

