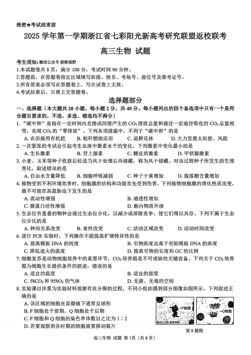
mksports - >浙江高考 >浙江高考试题 >浙江理综试题 >

2025年8月浙江七彩阳光新高考研究联盟暑假返校联考生物试题及答案

时间: 浙江 理综试题

浙江省七彩阳光新高考研究联盟2026届高三上学期返校联考生物考试已于近日开考,为方便考生考后及时查看考试情况,查漏补缺、弥补不足,本文整理了试题答案解析相关信息!

汇总:2025年8月浙江七彩阳光新高考研究联盟暑假返校联考

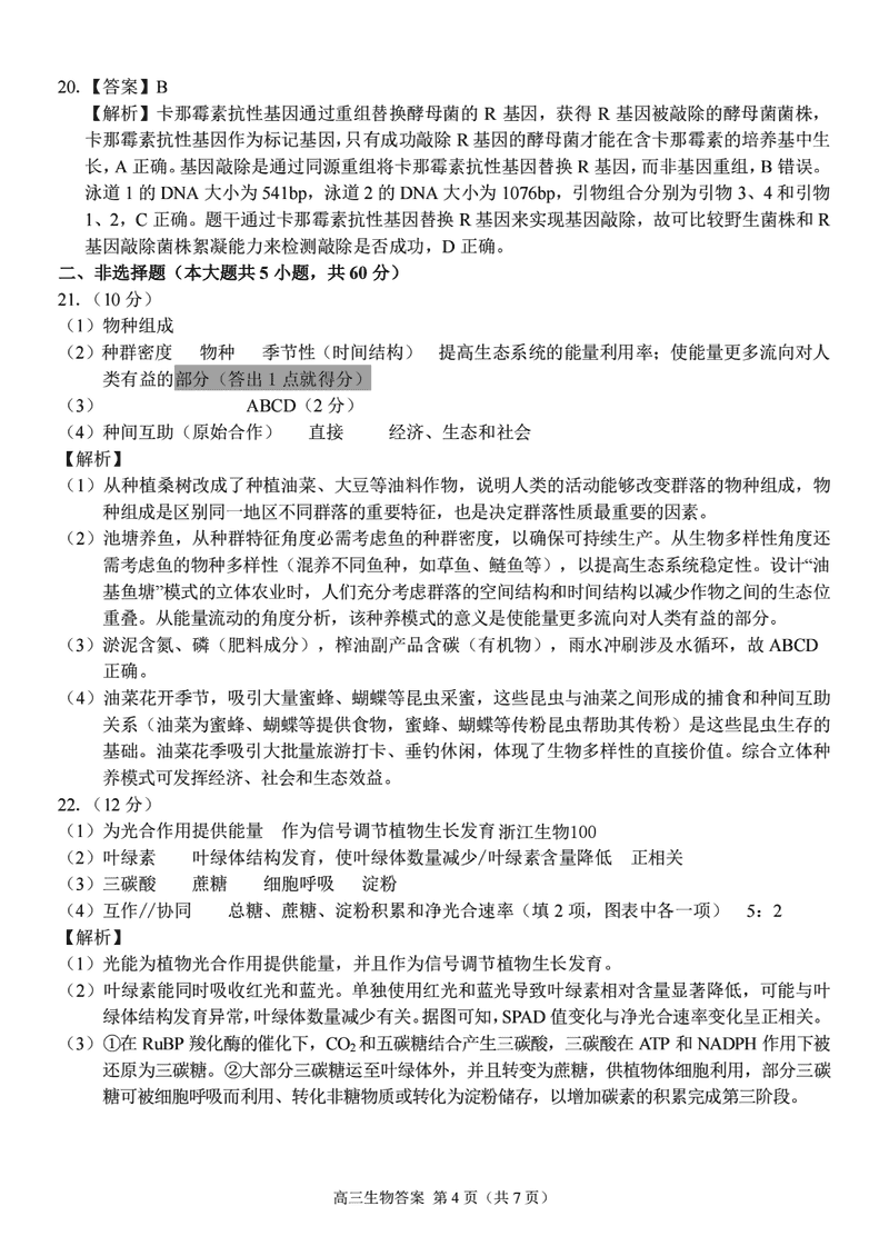
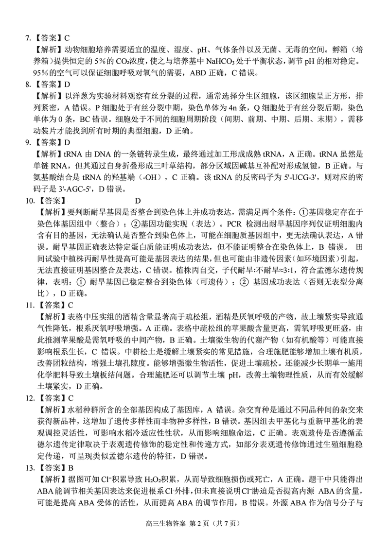
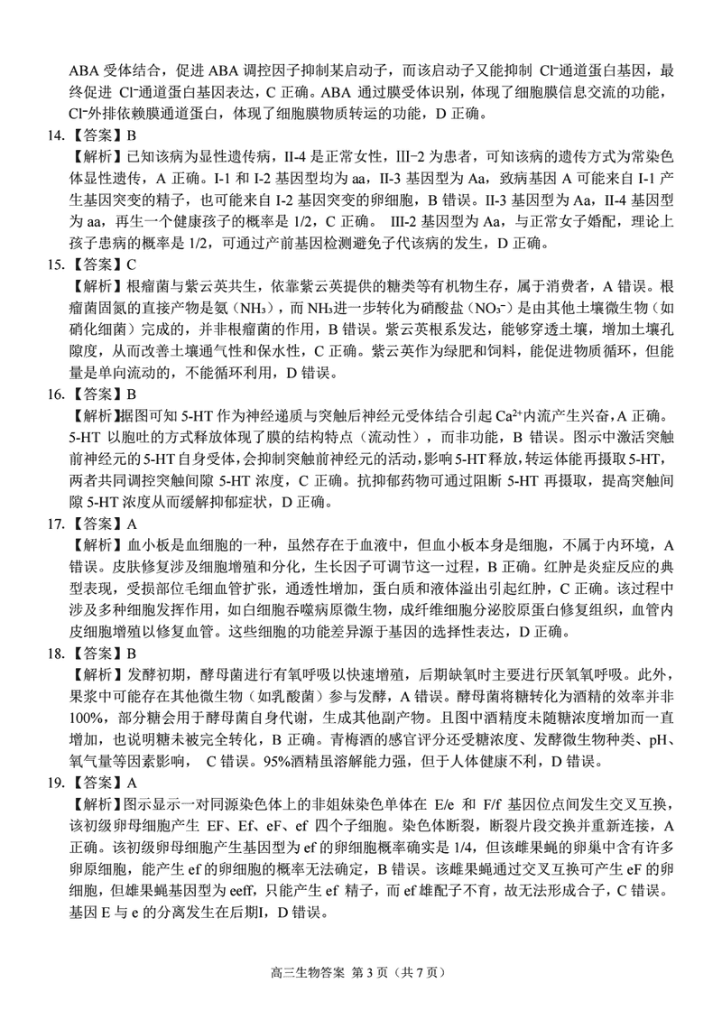
生物试题及答案解析