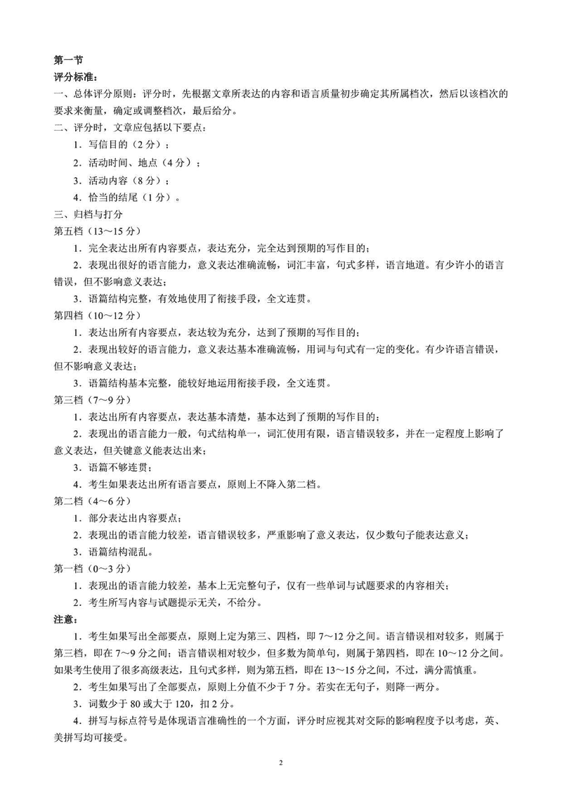
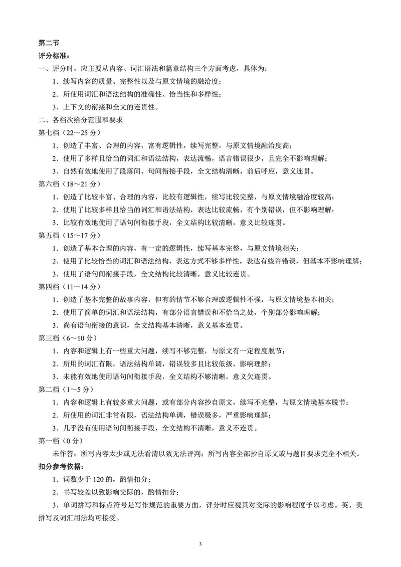
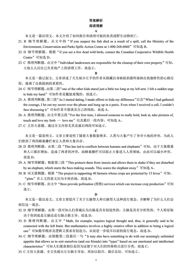
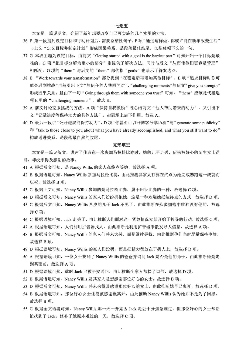
四川蓉城名校联盟2025-2026学年高三上学期开学摸底英语试题及答案
时间:
四川 英语试题
四川蓉城名校联盟2025-2026学年高三上学期开学摸底英语考试已于近日开考,为方便考生考后及时查看考试情况,查漏补缺、弥补不足,本文整理了试题答案解析相关信息!
汇总:四川蓉城名校联盟2025-2026学年高三上学期开学摸底考
英语试题及答案解析

















四川蓉城名校联盟2025-2026学年高三上学期开学摸底英语考试已于近日开考,为方便考生考后及时查看考试情况,查漏补缺、弥补不足,本文整理了试题答案解析相关信息!
汇总:四川蓉城名校联盟2025-2026学年高三上学期开学摸底考
英语试题及答案解析
















