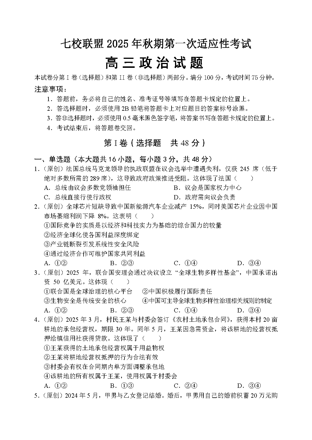
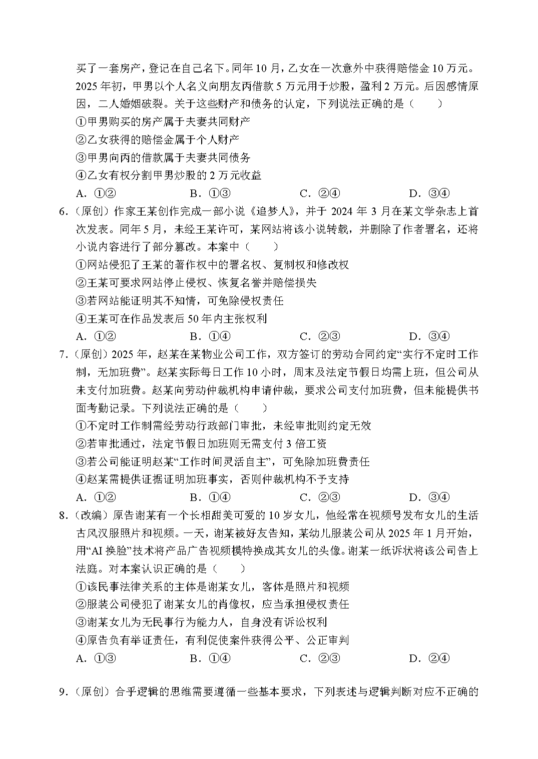
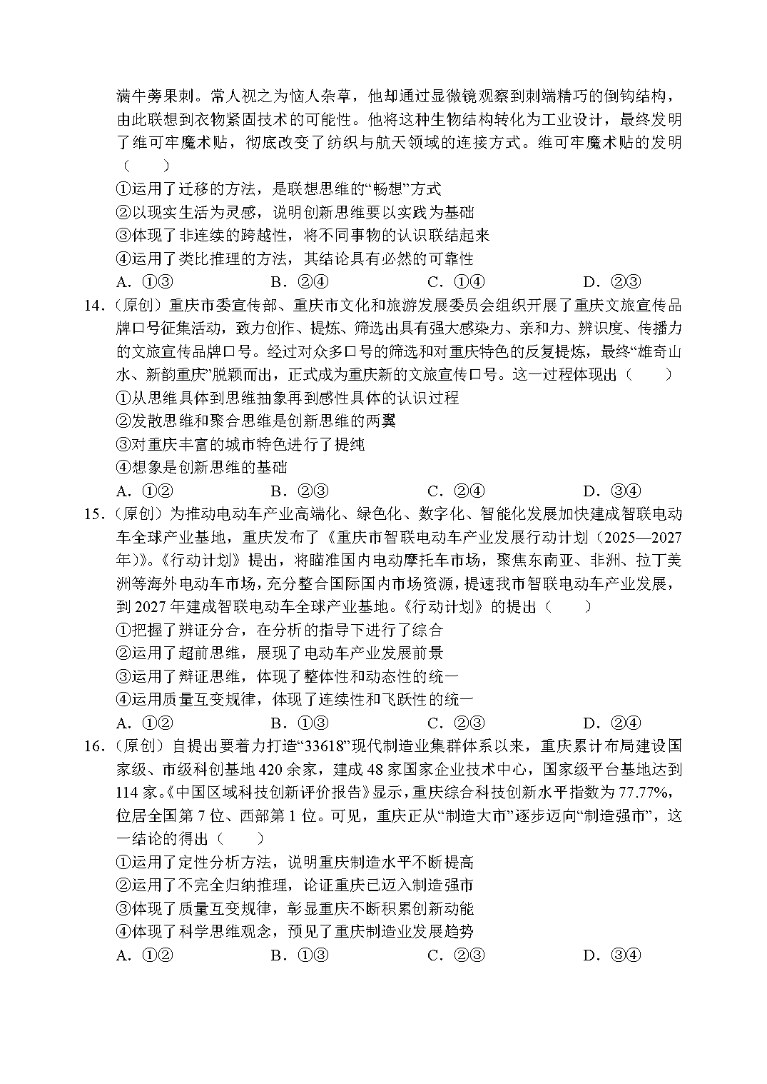
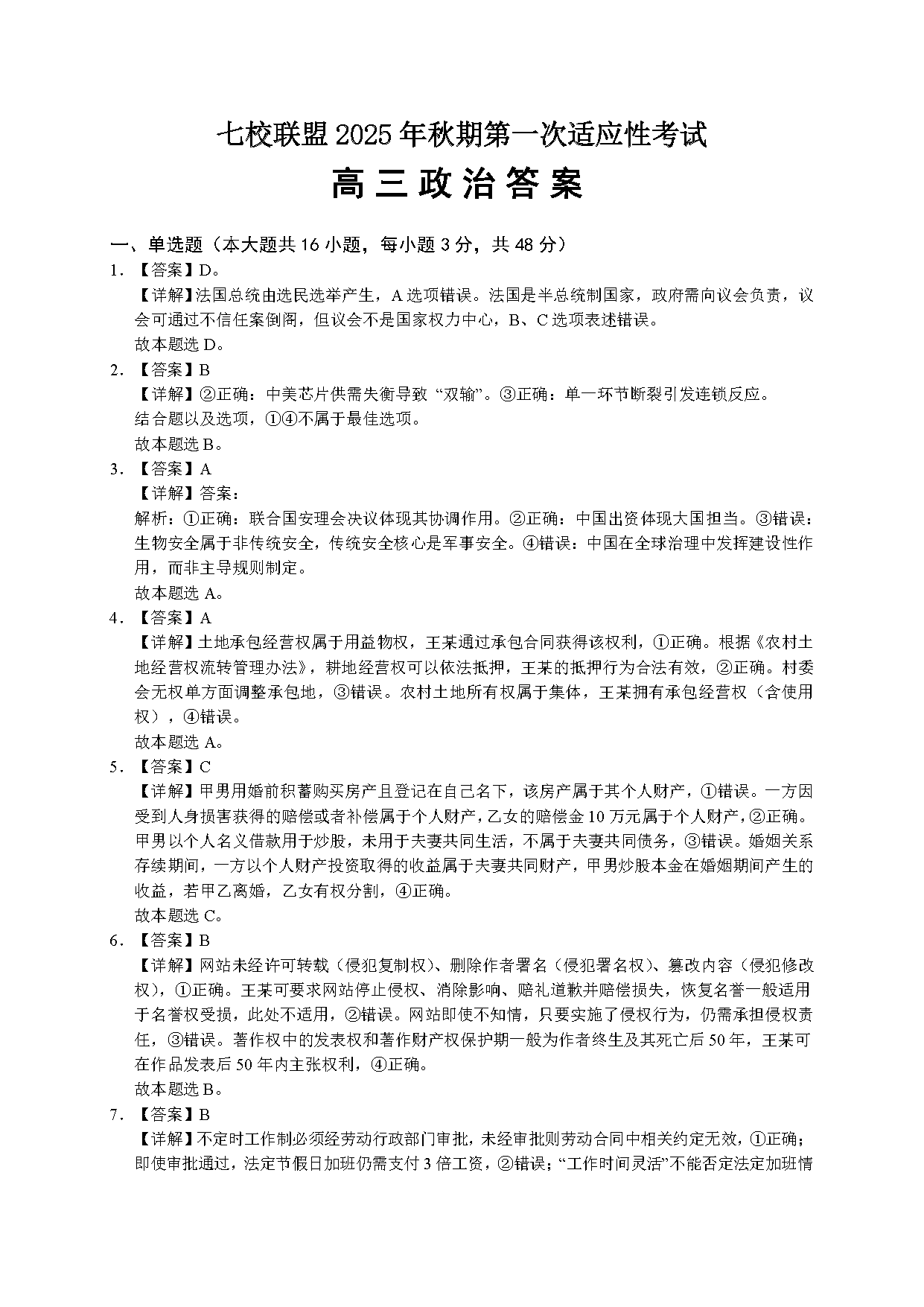
重庆七校联盟2025年高三秋期开学第一次适应性政治试题及答案
时间:
重庆 文综试题
重庆七校联盟2025年高三秋期开学第一次适应性政治考试已于近日开考,为方便考生考后及时查看考试情况,查漏补缺、弥补不足,本文整理了试题答案解析相关信息!
汇总:重庆七校联盟2025年高三秋期开学第一次适应性考试试题及答案汇总
政治试题及答案解析










重庆七校联盟2025年高三秋期开学第一次适应性政治考试已于近日开考,为方便考生考后及时查看考试情况,查漏补缺、弥补不足,本文整理了试题答案解析相关信息!
汇总:重庆七校联盟2025年高三秋期开学第一次适应性考试试题及答案汇总
政治试题及答案解析









