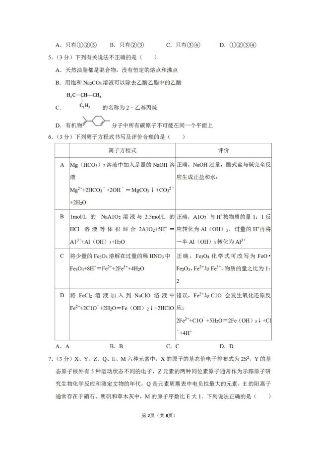
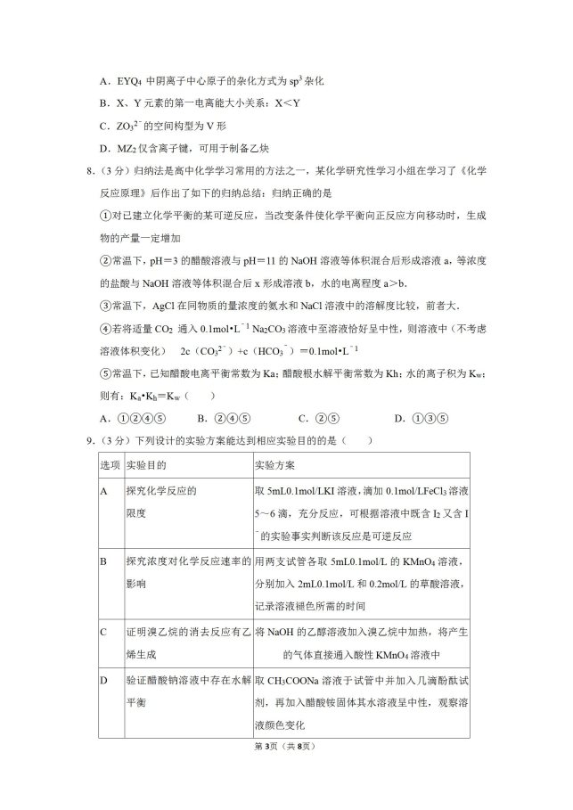
2020年天津塘沽一中化学高考二模试题 时间:2020-06-01 14:12 理综试题 米兰网web版 | 安博手机平台-安博(中国) | 米兰官方网页版 | 星空在线 | 赢博平台 | 开云手机官方版在线入口 | 天行在线客服 | 雷火·竞技(中国区)电竞官网 | 安博手机网页版-安博(中国)官方 |