2021浙江高考物理考试说明及大纲 考试范围是什么
时间:
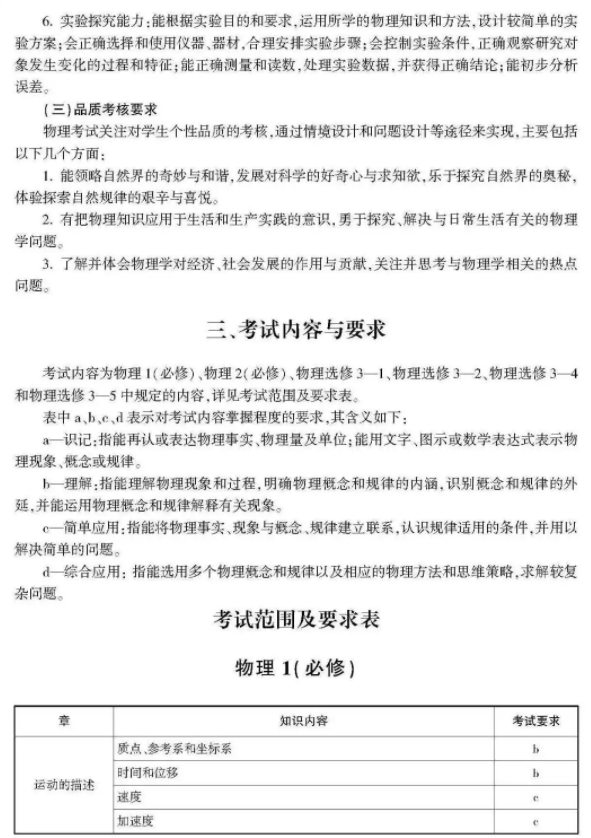
高考大纲
2021年高考临近,浙江省各选考科目考试内容和要求有哪些?看一看《浙江省普通高校招生选考科目考试说明》就知道啦。具体内容要求与去年一样,并已由出版社重印发行。为方便广大考生,在此特以电子版形式提供收藏阅览。

2021浙江高考物理大纲








考试大纲中对学生的要求
个性品质要求
所谓个性品质要求,也就是指同学们要对数学有一定的认识,相信数学中的一些结论,崇尚数学道理,并且能够对数学史上的一些名人有一定的了解,培养自己的数学兴趣。
考查要求
所谓考查要求,大家就容易了解了,考试中,不仅考察大家对于知识的掌握,同时,还考察同学们的心态、应变能力等等,是一个综合性的考查,所以大家在平时的考试中,也要训练一下自己的心态,别还没等到高考,心态就崩了!

